| 국가 기본정보 자료출처 : 외교부 홈페이지 | |
| 일반사항 |
|
|---|---|
| 정치현황 |
|
| 경제현황(2019년 기준, IMF 추정치) |
|
| 우리나라와의 관계 |
|
2018년 3월 ‘국무원 기구 개혁방안’(《国务院机构改革方案》)을 통해 행정 체계를 대폭 개편함에 따라 지식재산권 담당 부처의 변동 발생.
주요 변경 사항으로, 전리는 국가지식재산권국에서, 상표는 국가공상행정관리총국에서 별도로 관리되던 문제를 개선하여 국가지식재산권국로 업무를 통합하고, 국가지식재산권국을 국가시장감독관리총국의 관리 하에 두어 지식재산권의 시장에 대한 기능 관리에 실효성 증대.
국가지식재산권국은 전리 및 상표 등 업무관리에 대한 책임이 있으며, 전리 및 상표 등의 출원 수리 및 심사를 총괄하며, 그 권리의 수여 업무를 담당하며, PCT 관련 특허국제출원업무 처리.
국가지식재산권국 전리국 내에 전리출원 거절결정에 대한 불복 절차인 복심과 전리권의 무효 여부를 심리하는 무효선고 절차를 담당하는 복심 및 무효 심리부(复审和无效审理部) 설치.
복심 및 무효 심리부는 2019년 지식재산권 기구 개혁에 따라 기존의 전리복심위원회에서 명칭이 개명되었고 기존의 국가지식재산권국의 직속기관에서 전리국 내부 기구에 편입.
상표평심위원회는 국가공상행정관리총국 소속에서 현재 국가지식재산권국 상표국의 평심처(评审处)로 편입.
국가지식재산권국 홈페이지를 참고하면, 2019년 현재, 천진, 상해, 광동 등 총 19개의 지방지식재산권국이 설치.
2018년 4월 10일, 중국 국무원(国务院)은 시장감독 관리와 관련 집행업무를 담당하는 국무원의 장관급 직속기관으로 국가공상행정관리총국(SAIC)을 폐지하는 대신 국가시장감독관리총국을 설립하고 현판식 개최.
이번 국무원 조직개편은 시장 관리감독 시스템을 개혁하고 시장 감독·관리를 통일적으로 수행하며, 공평한 경쟁이 이루어지는 시장환경을 조성하기 위하여 관련 기관의 업무를 통합하여 국가시장감독관리총국 출범.
국가시장감독관리총국은 국무원 직속기구로 설치되어 시장 종합 관리감독을 주요 직책으로 하며, 특히, 시장질서 감독관리의 내용으로 지식재산권의 침해 및 위조품 제작판매 행위에 대한 제재가 포함 국가지식재산권국은 그 조직기구와 관련된 규정에서 국가시장감독관리총국의 관리를 받는 기관임을 명확히 함.
세관을 통한 지재권 보호란 상표권, 판권을 침해하는 화물이 국경을 통과하여 국내로 수입되는 것을 막기 위한 국경조치를 의미.
중국은 상표권, 전리권 뿐 아니라 전리권도 국경조치를 통해 보호하고 있으며 화물의 수입뿐만 아니라 수출에도 국경조치를 동일하게 적용.
공안은 사회치안을 관리하고 국가의 행정권을 행사하는 정부의 중요한 구성부분으로 형사 사건을 수사하며 국가의 사법권을 행사.
상표권 분야에서 공안은 주로 상표권을 침해한 위법범죄활동을 억제하고 단속.
지식재산권국, 공상행정관리국, 품질기술감독국, 판권국 및 세관 등의 주 업무부처에서 통보한 상표권 침해 혐의가 있는 화물 또는 물품에 대하여 공안은 입안(입건)하여 수사여부 결정.
수사 완료 후 범죄의 구성요건을 충족하는 경우 검찰원에 사건 이송.
“국가지식재산권국 전리국 전리심사협력센터 기구편제에 관한 회답”(中央编办复字[2011] 102号《关于国家知识产权局专利局专利审查协作中心机构编制的批复》)에 근거하여 전리심사협력센터(专利审查协作中心) 설립 및 운영.
전리심사협력센터는 출원에 대해 방식 및 실질심사, 일부 국가에 대한 PCT출원의 국제조사와 국제예비심사, 실용신안조사보고서, 관련 자문 업무 등을 수행.
1993년에 설립된 국가지식재산권국 직속 사업기관으로, 과학기술 및 전리 정보 등의 검색 서비스, 분석 서비스, 무료 자문 서비스, 번역 서비스 및 온라인 검색 서비스 등을 제공.
| 지식재산권 관련 조약 현황 | |||
|---|---|---|---|
| 구분 | 조약명 | 가입 년도 | 우리나라 |
| 지식재산권 보호 | Paris Convention | 2008 | 1980 |
| Trademark Law Treaty | X | 2002 | |
| Singapore Treaty on the Law of Trademarks | X | 2016 | |
| 글로벌 보호 체계 | Budapest Treaty | X | 1987 |
| Hague Agreement | X | 2014 | |
| Madrid Protocol | X | 2003 | |
| Patent Cooperation Treaty (PCT) | 2009 | 1984 | |
| 지재권 분류 | Locarno Agreement | X | 2011 |
| Nice Agreement | X | 1998 | |
| Strasbourg Agreement | X | 1998 | |
| Vienna Agreement | X | 2011 | |
| 對 韓 무역협정 체결현황 자료출처 : kotra | ||||
|---|---|---|---|---|
| 협정명 | 체결국가 | 체결일자 | 발효일자 | 비고 |
| 아세아-태평양 무역협정 | 한국, 인도, 스리랑카, 방글라데시, 라오스, 몽골 | 2001-05-23 | 2018-07-01 | 회원국 협상을 통해 관세율 인하 2018년 7월 1일부로 제4차 협상 관세율 시행 |
| 한-중 자유무역협정 | 한국 | 2015-06-01 | 2015-12-20 | 2018.3월 후속 협상(투자 및 서비스무역 분야) 개시 |
해외 진출(예정)인 중소·중견기업의 지재권 보호를 위해 다양한 지원사업 수행
- 한국지식재산보호원 홈페이지 : http://www.koipa.re.kr/
- 지식재산보호 종합포털(IP-NAVI) : https://www.ip-navi.or.kr/
- 주요 지원사업
이미 해외 각지에 투자진출을 실시한 우리기업들의 성공적인 정착 및 투자 확대를 위하여 특허청과 KOTRA에서는 주요 지역에 해외지식재산센터(IP-DESK)를
설치하고 현지에서 다양한 지원사업 수행(단, IP-Desk 미설치 지역은 KOTRA 해외지재권실을 통해 지원)
- 홈페이지 : http://www.kotra.or.kr
(지원서비스 안내 > 해외진출지원 > 해외투자진출 > 지식재산권보호)
- 주요 지원사업
- IP-Desk 설치 지역 및 연락처
| 무역관명 | 연락처 | 이메일 |
|---|---|---|
| 베이징무역관 | +86-10-6410-6162(47) | ipkotra@126.com |
| 상하이무역관 | +86-21-5108-8771(118) / +86-021-5108-8771(116) |
nkliuyanan@126.com / MF.Jin@kotra.or.kr |
| 선양무역관 | +86-24-3137-0770(813) | ipdesksy@kotra.or.kr |
| 칭다오무역관 | +86-532-8388-7931(209) | qdxuxiang@kotra.or.kr |
| 시안무역관 | 070-4005-8586 | ktm@kotra.or.kr |
| 홍콩무역관 | +852-3465-2921 | ipdesk@kotra.org.hk |
- IP-Desk 전문가 연락처
| 기관명 | 담당자 | 연락처 | 지원분야 | 한국어 여부 | 이메일 |
|---|---|---|---|---|---|
| CROWN&RIGHTS IP LAW FIRM | 최정 | 86-10-6566-2083 | 상표출원지원 외 | Y | choi.zheng@crownandrights.com |
| GREENTREE IP - LAWFIRM | 전성주 | 86-186-0082-7779 | 상표출원지원 외 | Y | sjjeon@greentreeip.com |
| LIFANG&PARTNERS IP LAW FIRM | 김춘국 | 86-10-6409-6099(123) | 상표출원지원 외 | Y | chunguojin@lifanglaw.com |
| MING&SURE IP Law Firm | 송령 | 86-10-8303-8476 | 상표출원지원 외 | Y | trademark@mingsure.com |
| 기관명 | 담당자 | 연락처 | 지원분야 | 한국어 여부 | 이메일 |
|---|---|---|---|---|---|
| Keycreate IP-LAWFIRM(上海??知???律?事?所) | 심상희 | 86-186-0162-5806 | 상표출원지원 외 | Y | shimsanghee@keycreate.cn |
| Brilliant IP-LAWFIRM(上海卓冉律师事务所) | 孙海林/손해림 | 86-156-1867-7396 | 상표출원지원 외 | Y | mail@zhuoranlaw.com |
| Y&Z CONSULTING (SHANGHAI) CO.,LTD(宜征咨询(上海)有限公司) | 王开靖 | 86-139-1811-7157 | 피침해실태조사 외 | N | kanwang@y-zc.com |
| 上海尊扬知识产权代理有限公司 | 李晨曦 | 86-189-1871-4688 | 피침해실태조사 외 | N | andy.li@cicinquiry.com |
| 浙江冠钰网络科技有限公司(Zhejiang Guanyu Network Technology Co., Ltd) | Tang Jie | 86-138-6801-5614 | 피침해실태조사 외 | N | gerrard.tj@ipcommune.com |
| Guangzhou Better Intellectual Property Service Limited Company(广州纵强知识产权服务有限公司) | Mandy.Deng | 86-134-2754-2312 | 피침해실태조사 외 | Y | cs2@iprbetter.com |
| Shanghai J&J IP CONSULTING CO., LTD.(上海卓渠知识产权代理有限公司) | 심상희 | 86-186-0162-5806 | 피침해실태조사 외 | Y | shimsanghee@keycreate.cn |
| DUAN & DUAN LAWFIRM 上海段和段律师事务所 | 현진연 | 86-186-1602-8507 | 피침해실태조사 외 | Y | xuanzhenyan@keycreate.cn |
| Beshining IP-LAWFIRM(上海弼兴律师事务所) | 王卫彬 | 86-139-1627-3427 | 협력자문 | N | law@beshininglaw.com |
| 기관명 | 담당자 | 연락처 | 지원분야 | 한국어 여부 | 이메일 |
|---|---|---|---|---|---|
| Guangzhou JUNCY Intellectual Property Agency Co., Ltd. | Yuan Wen | 86-20-3144-6732 | 디자인출원지원 외 | N | wenyuan@juncyip.com |
| Guangzhou Sino Patent & Trademark Agent Co., Ltd. | Yanping Long | 86-20-8356-5354 | 상표출원지원 | N | apple@gzspt.com |
| Guangdong YOGO Patent and Trademark Agency Co., Ltd. | Xinni Li | 86-20-3250-2900 | 상표출원지원 | N | lixinni@yogoip.com |
| Union Intellectual Property (China) Ltd. | Amanda Li | 86-20-8328-4396 | 피침해실태조사 외 | N | liujing@uip.com.hk |
| Lifang & Partners Intellectual Property and Commercial Lawyers | Ping Cui | 86-20-8566-1566 | 피침해실태조사 외 | Y | pingcui@lifanglaw.com |
| Shanghai J&J IP Consulting Co., Ltd. | 심상희 | 86-186-0162-5806 | 피침해실태조사 외 | Y | shimsanghee@jnjip.net |
| Beijing SINOFAITH IP Service Co., Ltd. | Qirui Guan | 86-10-8498-9898 | 피침해실태조사 외 | Y | qirui.guan@sinofaith-ip.com |
| GZ SEZON Commercial Consultant Co.,Ltd. | Jiang You Jun | 86-186-6489-7900 | 피침해실태조사 외 | Y | kang@sezon.cn |
| 기관명 | 담당자 | 연락처 | 지원분야 | 한국어 여부 | 이메일 |
|---|---|---|---|---|---|
| GREENTREE IP LAWFIRM | 이정화 | 86-10-8232-7118 | 상표출원지원 외 | Y | ethan@greentreeip.com |
| 广州市世忠商务咨询有限公司(GZ SEZON Commercial Consultant Co.,Ltd. | 강유군(姜有军) | 86-186-6489-7900 | 피침해실태조사 외 | Y | kang@sezon.cn |
| 기관명 | 담당자 | 연락처 | 지원분야 | 한국어 여부 | 이메일 |
|---|---|---|---|---|---|
| 시안 야신즈쟈 지식재산권대리사무소(西安亚信智佳知识产权代理事务所) | 단국강(段国刚) | 86-158-7732-4106 | 상표출원지원 외 | N | duanguogang@yaxinip.com |
| LECOME INTELLECTUAL PROPERTY AGENT LTD.(北京律诚同业知识产权代理有限公司) | 안미선 | 86-10-5873-3366 | 상표출원지원 외 | Y | anne@lecome.com |
| LIFANG&PARTNERS IP LAW FIRM(북경리팡변호사사무소) | 김춘국 | 86-10-6409-6099 | 상표출원지원 외 | Y | chunguojin@lifanglaw.com |
| Green Tree IP Law Firm(북경청송특허법률사무소) | 이정화 | 86-10-8260-7266 | 상표출원지원 외 | Y | ip@greentreeip.com |
| HengDu Law Firm(北京恒都律师事务所) | 초우루쥔(曹汝俊) | 86-10-5985-2931 | 상표출원지원 외 | Y | hengdulaw@hengdulaw.com |
| Chofn Intellectual Property Agency Co., Ltd(超凡知识产权服务股份有限公司) | 김상윤(金相允) | 86-10-8260-7266 | 상표출원지원 외 | Y | patent@chofn.cn |
| 기관명 | 담당자 | 연락처 | 지원분야 | 한국어 여부 | 이메일 |
|---|---|---|---|---|---|
| 北京中北知识产权代理有限公司青岛分公司 베이징 BTA지재권대리유한공사칭다오지사 | 양중녕(杨中宁) | 86-156-1009-8076 | 상표출원지원 외 | N | 1513895538@qq.com |
| 青岛清泰联信知识产权代理有限公司 | 이효동 | 86-532-8596-9316 | 상표출원지원 외 | N | 13698686736@163.com |
| 厦门创想唯智知识产权服务有限公司 | WANG LI LIN | 86-159-8084-6733 | 피침해실태조사 외 | N | 287231732@qq.com |
| 青岛岛城律师事务所 | 롼동 | 86-532-8090-3667 | 피침해실태조사 외 | N | luandong@163.net |
| 东众成清泰律师事务所 산동성중성칭타이변호사로펌 | 김윤국 | 86-186-6979-0505 | 피침해실태조사 외 | Y | ygkim@126.com |
| 기관명 | 담당자 | 연락처 | 지원분야 | 한국어 여부 | 이메일 |
|---|---|---|---|---|---|
| 코차이나 컨설팅 | 이지수 | 852 9760 4171 | 상표출원지원 | Y | tnccsteam@korchina.com |
| KIM & COMPANY, SOLICITORS | 김정용 | 852 9634 5777 | 상표출원지원 외 | Y | henry.kim@kimlawhk.com |
| 유니월드 컨설팅 | 박종영 | 852 2143 9703 | 상표출원지원 외 | Y | ivan.park@uwstar.com |
해외에서의 우리 저작권 보호 및 교역 활성화를 위한 온/오프라인 기반 구축 활성화등을 위해 현지 사무소 운영.
- 홈페이지 : https://www.copyright.or.kr/kcc/koreacopyright/center/office/china.do
- 주요 업무
- 연락처 : + 86-10-6501-5437, 5737
우리기업들의 경영애로 해소를 지원하고자, 1994년부터 경영상담센터를 운영.
투자경영, 무역통관, 상사법률, 조세재무, 노무비자, 지적재산권 등 분야별 전문가들로 자문단을 구성하여 기초적인 애로상담은 무료로 제공하며, 심층검토가 필요한 상담은 개별적 협의에 따름.
무역보험법에 의거, 1992년 7월 설립된 한국무역보험공사(K-SURE)는 무역과 해외투자 촉진을 통한 국가경쟁력강화라는 설립 목적 달성을 위해 무역보험, 해외투자보험 및 신용보증 등의 제도를 시행하고 있는 산업통상자원부 산하의 무역투자보험기관.
다양한 무역보험 종목 운영, 신용조사 및 신용정보 관리 등의 신용정보서비스와 해외미수채권에 대한 채권회수 대행 등 채권추심 서비스 제공.
한국무역협회 베이징지부는 회원상사의 해외시장 개척 등 국제비즈니스를 현장에서 직접 지원.
출상담회 개최, 바이어 파견, 중국시장 조사 및 중국정부 정책 관련 보고서 작성 제공, 진출기업을 위한 설명회 · 세미나 · 교육 개최, 바이어 발굴에 필요한 거래알선, 상담, 온라인 구인구직 사이트 운영 등 지속적 전개.
전리권(특허권, 실용신안권, 디자인권), 상표권, 저작권, 기타 권리(영업비밀, 반도체집적회로 배치설계권, 식물 육종권 등)로 나뉨.
산업재산권인 발명전리(특허), 실용신형전리(실용신안), 외관설계전리(디자인)의 3가지 권리를 합쳐서 전리(專利)라 지칭.
실제, “전리”는 “patent”를 의미하고 “patent”는 “특허”로 번역되어야 하므로, 전리법은 특허법으로, 3가지 전리는 각각 발명 특허, 실용신안 특허 및 디자인 특허로 지칭되어야 할 것이나, 이 경우 한국의 특허와 혼동될 수 있어, 일반적으로 專利(전리)의 한자의 음을 그래도 사용하고 있음.
| 중국의 지식재산권 유형 및 관련기관 | ||||||
| 권리유형 | 보호대상 | 보호법령 | 담당행정기관(종래) | 담당행정기관(현행) | ||
|---|---|---|---|---|---|---|
| 지식재산권 | 산업재산권 | 전리권 | 발명: 물질, 물건, 방법에 대한 새로운 기술 방안 | 전리법 | 국가지식재산권국(国家知识产权局)전리국 | 좌동 |
| 실용신안: 제품의 형상, 구조 및 그 결합에 대하여 제출한 실용적인 새로운 기술 방안(물건에만 한정됨) | ||||||
| 디자인: 제품의 형상, 도안 또는 그 결합 및 색채와 형상, 도안의 결합에 대하여 제출한 미적감각을 주며 공업에 응용될 수 있는 새로운 디자인 | 국가시장감독관리총국(国家市场监督管理总局) | |||||
| 상표권 | 상표, 지리표시, 서비스표, 증명상표, 단체표장 | 상표법 | 국가공상행정관리총국 상표국 | 국가지식재산권국상표국 | ||
| 국가시장감독관리총국 | ||||||
| 저작권 | 문학작품, 촬영작품, 공정설계도, 제품설계도, 지도 등 도형작품, 모형작품, 소프트웨어 등 | 저작권법 | 국가판권국(国家版权局) | 중앙선전부(中央宣传部) | ||
| 기타권리 | 영업비밀 | 노하우, 클라이언트 정보 등 | 부정경쟁 방지법 | 국가공상행정관리총국 | 국가시장감독관리총국 | |
| 반도체 집적회로 배치 설계권 | 반도체 집적회로 | 반도체 집적회로 배치설계 보호조례 | 국가지식재산권국 | 좌동 | ||
| 식물 육종권 | 식물신품종 | 식물신품종 보호조례 | 국가농업부(國家农业部) | 좌동 | ||
중국의 지식재산권 관련 법률은 전국인민대표대회에서 제정된 중화인민공화국 전리법, 상표법, 저작권법, 부정경쟁방지법 등 관련 법률들로 구성.
중국의 지식재산권 관련 법규는 국무원에서 제정된 전리법 실시세칙, 집적회로배치설계보호조례, 식물신품종보호조례, 상표법 실시조례 등 관련 행정법규를 포함.
중국의 지식재산권 관련 행정법규는 국가지식재산권국에서 제정한 국가지식재산국 행정심판규정 및 전리심사지남, 국가공상행정관리총국에서 제정한 상표심판규칙 등을 포함.
그밖에, 최고인민법원 등 법원이 규범성 있는 문건의 형태로 작성하여 원칙적으로 법률에 해당하지 않으나 법 실무상 실질적으로 법률과 동일한 기능을 수행하는 사법해석 존재
1980년대 시장개방개혁 과정에서 지식재산권법에 대한 본격 정비 시작.
중국의 최초 전리법은 1984년 3월 14일 공포되어 1985년에 시행된 이후, 2008년까지 3 차례의 개정을 통해 점차 국제적 기준과 관행에 부합하는 수준으로 개정하였고, 현재 징벌적 손해배상제도 및 간접 침해 등 권리보호 강화 방안이 대거 포함된 4차 개정안이 논의 중.
2019년 11월 1일부터 시행되고 있는 4차 개정 상표법은 악의적 상표에 대해 중국의 강한 제재 의지가 반영됨.
| 중국에서 지식재산권의 제도와 관련된 주요 사건 | |
| 시기 | 사건 |
|---|---|
| 1978 | 경제와 정치 개혁의 시작 |
| 1980 | 세계지적재산권 기구(WIPO) 에 가입 |
| 1982 | 최초의 상표법 (중화인민공화국 상표법)제정 |
| 1984 | 파리협약에 가입 |
| 1991 | 컴퓨터 소프트웨어 보호 규정 제정 |
| 1992 | 전리법 1차 개정 |
| 1993. 2 | 상표법 제1차 개정 |
| 1994 | 특허협력조약(PCT)에 가입 |
| 2000 | 전리법 2차 개정 |
| 2001. 10 | 상표법 제2차 개정 |
| 2008 | 전리법 제3차 개정(2009. 10.1) |
| 2012. 8 | 상표법 제3차 개정(2014. 5. 1 시행) |
중국의 경제 규모는 G2이나, 지식재산권(특허, 실용신안, 디자인, 상표) 출원의 양적인 측면에서는 이미 G1에 해당하고, 정부차원의 지식재산권 출원 장려와 보호 정책이 다수 존재.
중국 정부는 매년 국가지식재산권에 대한 추진계획을 수립하여 운영하고 있고, 2019년에는 2008년 수립된 ‘국가지식재산권전략강요’(国家知识产权战略纲要) 10주년 평가를 완료.
2019년 5월 14일, 2035년에 중국을 지식재산권강국으로 발전시키는 것을 목표로 현대 사회에 적합한 지식재산권 업무를 제시하기 위한 지식재산권강국 전략강요((知识产权强国战略纲要)) 제정 착수.
전리란 특허, 실용신안, 디자인을 포괄하는 개념으로 각각 발명전리, 실용신안전리, 디자인전리로 구분.
| 전리법 제2조에 따른 발명, 실용신안, 디자인의 정의 |
|---|
|
제2조 이 법에서의 발명창작이란 발명∙실용신안∙디자인을 가리킨다. 발명이란 제품, 방법 또는 이를 개조하여 제출한 새로운 기술적 방안을 가리킨다. 실용신안이란 제품의 형상, 구조 또는 그와 결합하여 제출한 실용에 적합한 새로운 기술적 방안을 가리킨다. 디자인이란 제품의 형상, 도안 또는 그와 결합한 것과 색채와 형상, 도안의 결합으로 만들어낸 미적 감각이 풍부하고 공업적 응용에 적합한 새로운 디자인을 가리킨다. |
특허, 실용신안, 디자인 관련 각각 법률이 존재하는 우리나라와 달리 중국의 특허법은 특허, 실용신안, 디자인 모두를 규율.
* 1984년 특허법 제정 이후 1992년(제1차), 2000년(제2차), 2008년(제3차) 3차례 개정
국가지식산권국(CNIPA) 주도로 특허법 제4차 일부 개정작업 착수
심의송부안 검토 및 특허법 집행 조사를 통해 특허법 일부 개정에서 전부 개정으로 전환 결정, 국가지식산권국은 2014년 하반기부터 특허법 전부개정 작업 개시
2017년 7월부터 국무원 법제판공실은 송심고에 대한 심의를 진행하였고, 간담회, 의견수렴 절차 등을 거쳐 초안 수정.
* 전국인민대표대회 상무위원회 상정 법률안은 보통 3회의 심의를 거친 후 표결에 부침(중국 입법법 제29조)
- 징벌적 손해배상 도입 및 손해배상제도 강화
- 행정집행 강화
- 인터넷서비스제공자(ISP)의 보호 책임 부과
- 의약품 특허의 존속기간 연장제도 도입
- 디자인권 보호기간 연장
- 신의성실의 원칙 및 권리남용 금지 원칙 신설
- 소송시효 확대
단, 현재 민법총칙의 시행으로 이미 소송시효는 3년이 적용되고 있음.
- 직무발명의 처분 및 보상 규정 마련
- 개방허가 신설
- 특허정보 이용 촉진
- 디자인 출원의 국내 우선권제도 신설 등
- 전리로 보호받을 수 없는 대상 추가
중국 상표법에서는 ‘자연인·법인 또는 기타 조직이 생산·경영활동에서, 자신의 상품 또는 서비스업에 대하여 상표전용권을 취득해야 할 필요가 있는 경우, 상표국에 상표등록을 출원해야 한다’고 규정.
상표는 구성요건에 의해서 문자상표, 숫자상표, 도형상표, 입체상표, 색채의 조합 상표, 소리상표 및 이러한 요소의 조합을 포함하는 결합상표로 분류할 수 있음.
중국 「상표법」은 1982년 제정된 이후, 지난 1993년과 2001년에 개정된 바 있으며, 2013년 「개정 상표법」은 2번째 개정 이후 13년 만에 개정된 후, 2019년 11월 1일부터 4차 개정 상표법이 시행되고 있음.
- 상표 출원자의 편의 확대
- 시장 질서 보호
- 법정 손해배상금 상한 증액
* 2014년 5월 1일, 상표법 3차의 개정에 대응하여 「상표법 실시 조례(商标法实施条例)」를 개정하여 실시.
- 소리상표의 등록 요건
개정 상표법에서 소리상표를 보호할 수 있는 규정을 신설하였으므로, 실시 조례를 통해 이에 대한 객관적 요건을 규정함
- 서류 제출 방식 및 기산일
- 부분 거절에 따른 분할 출원
- 부분 거절에 따른 분할 출원
- 상표 이의신청의 개선
- 기타
- 악의적 상표출원 제재
- 악의적 상표출원에 대한 징벌적 손해배상
- 몰수 및 행정처벌
영업비밀은 「중화인민공화국 반부정당경쟁법(이하 부정경쟁방지법)」에서 부정경쟁 행위 중 하나의 유형으로 규정.
반부정당 제2조는 행위 주체자인 경영자가 다른 경영자의 합법적 권익에 손해를 주거나 사회경제 질서를 혼란시키는 것을 부정경쟁행위로 정의하고 제2장에서 구체적인 부정경쟁행위를 규정.
제9조 제1항: 영업비밀 침해행위 열거
제9조 제4항: 영업비밀의 정의 규정
제9조 경영자는 다음의 수단으로 영업비밀을 침해해서는 안 된다:
경영자 이외의 다른 자연인, 법인 및 비법인 조직이 전항에 나열된 위번 행위를 한 경우, 영업비밀을 침해한 것으로 본다.
제3자가 영업비밀 권리자의 직원, 이전 직원 또는 기타 사업장, 개인이 본조 제1항의 위반 행위를 알거나 알 수 있었음에도, 해당 영업비밀을 취득 • 공개 • 사용, 또는 타인이 사용하는 것을 허락한 경우, 영업비밀을 침해한 것으로 본다.
이 법에서의 영업비밀이란 대중에게 알려지지 않고, 상업적 가치를 가지며, 권리자가 상응하는 보호조치를 취한 기술 정보, 경영정보 등의 영업정보를 의미한다.
영업비밀을 침해를 한 자는 그가 초래한 손해를 배상하여야 할 뿐만 아니라 부정경쟁행위를 조사하기 위한 비용까지 배상할 책임이 있음.
구제수단으로 민사구제, 형사구제 외에 행정구제도 가능.
1993년에 부정경쟁법이 제정된 이래로 첫 번째 개정안이 2016년 11월에 국무원 상무회의에서 통과(2018년 1월 1일 시행)된 후, 2년도 되지 않아 2019년 다시 법률 개정 진행.
이는 정부의 영업비밀 침해행위 억제 및 피해자의 권리보호에 대한 강력한 강화 의지를 나타낸 것으로 평가.
제12조 경영자는 인터넷을 이용하여 생산경영활동에 종사하는 자로 본 법의 각 항 규정을 준수해야 한다. 경영자는 이용자의 선택에 영향을 미치거나 기타 방식을 통해 다른 경영자가 합법적으로 제공하는 인터넷 상품 또는 서비스의 정상적인 운행을 아래와 같이 방해하거나 손해를 끼치는 기술수단을 이용해서는 안 된다.
그밖에, 2017년 10월 1일부터 시행되고 있는 민법총칙은 제5장 민사권리 중 하나로 지식재산권을 규정함에 있어, 기존 민법통칙에는 포함되지 않았던 영업비밀을 그 객체로 추가하여, 중국 정부의 강한 영업비밀 보호 의지를 표명한 것으로 평가됨.
중국은 ‘집적회로 배치설계 보호조례(集成电路布图设计保护条例)’를 2001년 10월 1일부터 시행하고 있음.
집적회로배치설계라 함은 집적회로에 적어도 하나의 원천소자를 보유한 2이상의 소자․부분 또는 완전히 상호 연결된 선로를 입체적으로 배치하거나 집적회로를 제조하기 위하여 준비하는 상기한 입체적인 배치를 나타냄(조례 제2조 제2항)
국무원 지식재산권 행정부문에 등기함으로써 발생하여 최초의 상업적 이용 투입일 및 등기신청일 중 앞선 날로부터 10년간 배타적 권리 향유 가능 (단, 배치설계의 창작완료일부터 15년 후에는 보호되지 않음)
배치 설계 디자인의 등록을 위한 신청은 세계 어느 곳이든 그것이 처음으로 상업적으로 이용된 날짜로부터 2년 내에 국가지식재산권국에 출원되어야 하고, 보호되는 배치설계 디자인은 독창성이 요구됨(조례 제4조)
단, 배치설계에 대한 보호는 아이디어․처리과정․조작방법 또는 수학개념 등에는 미치지 않고(조례 제5조), 다음에 열거된 행위는 배치설계권리자의 허가를 받지 아니하거나, 그 보수를 지불하지 않고 행사할 수 있음(조례 제23조)
2019년 4월 8일, 중국 국가지식재산권국 반도체 집적회로의 지식재산권 보호 강화를 위한 ‘집적회로 배치설계 심사 및 집행 지침(시행)(集成电路布图设计审查与执法指南(试行))’ 발표.
해당 지침을 통해 반도체 집적회로 배치설계에 관한 더 나은 심사 환경과 집행환경을 제공할 것이며, 동 지침 발표를 통해 반도체 집적회로가 기타 지식재산권으로서의 공고한 지위를 가질 것으로 기대됨.
해당 지침은 다년간의 심사 및 집행에 관한 실천 경험을 토대로 작성되었으며, 등록심사, 심판과 취소, 행정집행, 허가 및 담보설정의 4개 부분으로 구성.
그밖에, 2017년 10월 1일부터 시행되고 있는 민법총칙은 제5장 민사권리 중 하나로 지식재산권을 규정함에 있어, 기존 민법통칙에는 포함되지 않았던 집적회로 배치설계를 그 객체로 추가하여, 중국 정부의 강한 보호 의지를 표명한 것으로 평가됨.
식물품종에 대하여 특허법으로 보호하는 것은 특허요건을 식물이 충족하기가 어렵기 때문에, 이에 대한 대안으로 식물품종을 보호할 수 있도록 고안한 것이 국제 식물신품종보호(International Union for the Protectionof New Varieties of Plants: UPOV)협약임.
중국은 1999년 4월 23일에 UPOV1978협약에 가입하였고 UOPV 가입에 따른 의무를 이행할 준비를 대비해 1997년 4월 30일 식물신품종보호조례(植物新品种保护条例)를 공포하여 시행하고 있음.
식물신품종은 신규성, 구별성, 균일성, 안정성의 요건을 갖춘 경우에 권리가 부여되며, 또한 기타 요건으로 품종명칭이 규정에 따라 명명되어야 하며, 품종보호 출원 절차에 필요한 수수료를 납부하여야 함.
품종권의 보호기간은, 수권한 날부터 넝쿨식물, 임목, 과수와 관상수는 20년, 기타 식물은 15년으로 규정.
최고인민법원의 식물신품종권 분쟁안건심리 시 구체적 법률적용문제에 관한 약간의 규정 (最高人民法院关于审理侵犯植物新品种权纠纷案件具体应用法律问题的若干规定) 및 관련 행정법규에 근거하면 침해자가 부담하는 민사책임방식에는 침해정지, 손해배상 등이 포함.
그밖에, 식물신품종권의 민사침해행위는 일반적으로 행정법규를 위반하여 해당 행정책임을 부담하고, 형사책임은 위조성 침해에만 적용됨.
최근 중국에서 농업 식물신품종권 신청•등록이 증가하는 추세에 있음.
* 2019년 1월부터 7월까지 접수된 농업 식물신품종권의 출원 건수는 3,642건이며, 이 중 1,488건에 대해 권리를 부여함.
2019년 9월 10일, 중국 농업농촌부는 물신품종 보호에 관한 대중의 인식 향상을 위해, 약 240건의 식물신품종 보호 사례를 수집
: 최고인민법원, 중국 사회과학원, 중국 농업과학원 등의 전문가 및 법률 전문가의 논의를 걸쳐 10개의 주요 사례 선정
| 농업 식물신품종 보호 10대 사례 | |
|---|---|
| 품종명 | 주요 내용 |
| 리허(利合) 228 | 품종 명칭이 변경되었다고 하더라도 새로운 권리를 창출하지는 않음 |
| 보 Ⅲ 유(博 Ⅲ 优) 273 | 라이선스 계약의 효력은 당사자 간에만 유효 |
| 쩡마이(郑麦) 9023 | 신품종을 라이선스에 의해 판매하는 것은 계약에서 정한 지역 내에서만 가능 |
| 닝마이(宁麦) 13 | 행정집행절차에 따라 증거를 수집하는 방법을 명시한 사건 |
| 이샹(宜香) 1A | 라이선스 기간 이후 사용된 권리에 대한 침해를 인정한 사건 |
| 쑤커마이(苏科麦) No.1 | 품종권의 공동소유자는 권리자 전체 동의없이는 타인에게 권리양도가 불가 |
| 더메이야(德美亚) 2호 | 행정집행을 통해 신속하게 품종권 침해를 방지한 사건 |
| 뤄양(珞扬) 69 | 특이성에 관한 재심사를 통해 등록거절결정을 취소 |
| 허도우(菏豆) 13 | 누구나 권리 무효 소송을 제기할 수 있음을 판시 |
| 베이(北) 301 | 육종이 허가된 품종을 생산 운영할 경우 제품이 같은 장소에 있어야 하고,요건을 충족하는 경우에는 품종 명칭 변경이 가능 |
2018년 특허 출원 및 실용신안 출원 154.2 만건 및 207.2 만건으로 2017년 대비 각각 11.6% 및 22.8% 증가.
2018년 특허 등록 및 실용신안 등록 각각 43.2 만권 및 147.9 만건으로 각가 2.9% 및 52% 증가.
| 合计 Total |
发明 Invention |
实用新型 Utility Model |
外观设计 Design |
||||||
|---|---|---|---|---|---|---|---|---|---|
| 数量 Number |
构成 % |
数量 Number |
构成 % |
数量 Number |
构成 % |
数量 Number |
构成 % |
||
| 合计 Total |
申请量 Application |
4323112 | 100% | 1542002 | 35.7% | 2072311 | 47.9% | 708799 | 16.4% |
| 授权量 Grant |
2447460 | 100% | 432147 | 17.7% | 1479062 | 60.4% | 536251 | 21.9% | |
| 有效量 In Force |
8380588 | 100% | 2366314 | 28.2% | 4403658 | 52.5% | 1610616 | 19.2% | |
| 国内 Domestic |
申请量 Application |
4146772 | 95.9% | 1393815 | 33.6% | 2063860 | 49.8% | 689097 | 16.6% |
| 授权量 Grant |
2335411 | 95.4% | 345959 | 14.8% | 1471759 | 63% | 517693 | 22.2% | |
| 有效量 In Force |
7517791 | 89.7% | 1662269 | 22.1% | 4359926 | 58% | 1495596 | 19.9% | |
| 国外 Foreign |
申请量 Application |
176340 | 4.1% | 148187 | 84% | 8451 | 4.8% | 19702 | 11.2% |
| 授权量 Grant |
112049 | 4.6% | 86188 | 76.9% | 7303 | 6.5% | 18558 | 16.6% | |
| 有效量 In Force |
862797 | 10.3% | 704045 | 81.6% | 43732 | 5.1% | 115020 | 13.3% | |
전리 질권 설정 (디자인 포함) 총 5408건 및 질권 설정액 총 885억 위안으로 금액 기준 2017년 기준 23% 증가.
복심 청구 (디자인 포함) 총 37,875건으로, 2017년 기준 11% 증가.
| 특허 거절불복 | 실용신안 거절불복 | |
|---|---|---|
| 건수(건) | 37875 | 8733 |
| 비율(%) | 75.76 | 23.06 |
무효선고 청구 (디자인 포함) 총 5235건으로, 2017년 기준 15% 증가.
| 특허권 | 실용신안권 | |
|---|---|---|
| 건수(건) | 1387 | 2166 |
| 비율(%) | 26.5 | 41.4 |
2018년 외국인의 중국 출원은 특허 출원 및 실용신안 출원 각각 14.8만건 및 8451건으로, 특허의 경우 2017년 대비 16.5% 증가.
그중 한국의 중국 특허 출원 및 실용신안 출원은 각각 13875건 및 927건으로 미국, 일본 및 독일 다음으로 중국에 출원을 많이 진행하고 있음.
발명의 보호대상: 물품, 방법 또는 그의 개량에 대해 제출한 새로운 기술방안 실용신안의 보호대상: 물품의 형상, 구조 또는 그 결합에 대해 제출한, 실용에 적합한 새로운 기술방안.
특허, 실용신안 출원 사이에 출원 변경은 가능하지 않으나, 동일한 기술방안에 대해 특허 출원과 실용신안 출원을 동시에 진행한 후 하나의 권리만을 선택적으로 획득할 수 있는 이중출원 제도 운영.
특허권 또는 실용신안권을 획득하기 위해서, 발명은 산업상 이용가능성(실용성, 实用性), 신규성(新颖性), 진보성(창조성, 创造性)을 가져야 하며, 먼저 출원되어야 하고 특허(실용신안)을 수여하지 않는 발명에 해당하지 않아야 함.
발명 또는 실용신안을 제조 또는 사용할 수 있으며, 또한 적극적인 효과를 얻을 수 있는 것을 의미.
i) 산업분야에서, ii) 제조 또는 이용 가능해야 하며, iii)적극적인 효과가 있는지의 여부를 기준으로 판단
반복 재현할 수 없는 발명, 자연법칙을 위반한 발명, 또는 인체 또는 동물체에 대한 비치료 목적의 외과수술방법은 산업상 이용 가능성을 구비하지 못함.
* 인체 또는 동물체에 대한 치료목적의 외과수술방법은 중국 전리법 제29조의 불특허사유 중 질병의 진단 및 치료방법에 해당하여 전리를 받을 수 없음.
한국 특허법과 달리 산업상 이용가능성의 판단 시에 ‘적극적인 효과’가 있을 것을 추가로 요구하고 있으나 실무상으로는 차이 없음.
중국 전리법 상 신규성은 발명 또는 실용신안이 선행기술에 속하지 않으며, 또한 동일한 발명 또는 고안이 어떠한 단위 또는 개인에 의하여 출원일 전에 국무원전리행정부문에 전리출원을 하고, 출원일 이후에 공포된 전리출원문건 또는 공고된 전리 문건 중에 기재되어 있지 않는 것으로 규정.
즉, 한국 특허법 상 신규성과 확대된 선출원을 동시에 포함한 개념.
단, 한국 특허법에서 확대된 선원을 적용할 때, 동일 출원인 또는 발명자인 경우에는 확대된 선원 규정을 적용하지 않지만, 중국은 동일 출원인 또는 동일 발명자인 경우에도 확대된 선원 규정 적용됨에 유의해야 함.
종래 기술에 비하여, 발명이 특출한 실질적 특징과 현저한 진보가 있거나, 고안이 실질적 특징과 진보가 있는 것으로, 청구범위에 기재된 발명이 선행기술과 비교하여 ‘특출한 실질적인 특징’과 ‘현저한 진보’가 있는지로 진보성 유무를 판단.
실용신안의 경우 그 실질적 특징이 “특출”하거나 그 진보한 정도가 “현저”할 것을 요구하지 않아 특허의 진보성 수준보다 낮은 것으로 심사지침서에 명시됨.
진보성 판단 시에는 발명의 기술방안 자체를 고려하여야할 뿐만 아니라 발명의 해당 기술분야, 해결하고자 하는 기술문제 및 발생하는 기술효과도 고려.
전리법 제9조 제1항 전문에서는 “동일한 발명 창조원 하나의 전리권만 수여한다”고 규정하고, 동조 제2항은 “2 이상의 출원인 각각이 동일한 발명 창조에 대하여 전리 출원을 한 경우, 전리권은 최선 출원인에게 수여된다.”고 규정하고 있음.
이는 동일한 발명 창조에 대한 주복된 전리권 수여를 금지하여 권리 간 충돌을 방지하기 위함으로, 한국 특허법 상의 선출원 주의에 대응.
‘동일한 발명 창조’란 2이상의 출원(또는 등록)의 보호범위가 동일한 청구항을 의미하며, 선출원이 저촉출원이거나 이미 공개된 선행기술인 경우에는 전리법 제9조가 아닌 제22조 제2항(신규성) 또는 동조 제3항(진보성) 규정이 적용.
예외적으로, 동일한 발명 창조에 대해 동일한 날에 특허 출원과 실용신안 출원이 동시에 제출되는 경우 일정 조건 하에서 거절되지 않음(전리법 제9조 제1항 후단)
동일한 날에 출원하였는지 여부는 실제 출원일 또는 우선권 주장 출원의 경우 우선일을 기준으로 판단.
조약우선권주장이란 파리조약에 의해서 출원인이 외국의 선출원을 기초로 하여 우선권을 향유함을 중국 전리국에 주장하는 것을 의미.
중국에서 조약우선권을 향유하기 위해서는 1) 출원인이 2)최초 외국 출원일로부터 12개월 내에 3)동일한 주제로 특허출원하여야 함.
국내우선권은 출원인은 중국에서 최초 전리출원을 한 날로부터 12개월 이내에 동일한 주제에 대해 전리출원을 할 때는 우선권을 향유할 수 있는 제도.
중국 전리법 제29조
출원인이 발명 또는 고안에 대하여 외국에 최초로 전리출원을 한 날부터 12월 내에 또는 디자인에 대하여 외국에 최초로 전리출원을 한 날부터 6월 내에 다시 동일한 주제에 대하여 중국에 전리출원을 한 경우에는, 그 국가가 중국과 체결한 협약 또는 공동으로 가입한 국제조약에 의하거나 우선권 승인의 상호주의 원칙에 따라 우선권을 향유할 수 있다.
출원인이 발명 또는 고안에 대하여 중국에 최초로 전리출원을 한 날부터 12월 내에 다시 동일한 주제에 대하여 국무원전리행정부문에 전리출원을 한 경우에는 우선권을 향유할 수 있다.
1건의 전리출원으로서 제출할 수 있는 하나의 기본적 발명 구상에 속하는 2이상의 발명 또는 실용신안은 기술적으로 서로 관련되며, 1개 또는 복수의 동일 또는 상응하는 특정 기술특징을 포함해야 함(전리법 제31조)
- 법률 또는 사회공중도덕 위반의 발명
- 불법적인 수단으로 획득한 유전자원
유전자원이 정상적인 출처에 의한 것임을 판단하기 위해서 출원 시에 출원인에게 해당 유전자원의 출처를 명시하도록 요구하고 있음(26조 제5항)
중국 전리법 제25조는 전리를 수여하지 않는 발명의 객체에 대한 예시적으로 열거하고 있음.
|
중국 전리법 제25조 아래에 수여하지 않는다.
|
전항 (4)에서 열거한 제품의 생산방법은 이 법의 규정에 따라 전리권을 수여할 수 있다.
* 단, 동물 및 식물 품종에 대한 ‘비생물학적’인 생산방법은 특허받을 수 있음.
2017년 4월 1일자 시행 중국 전리심사지침의 개정에 의해, 중국은 전자상거래 관련 발명, 소위 BM (Business Model) 발명의 특허적격을 공식적으로 인정하게 됨.
즉, BM 발명에 대한 청구항이 기술특징을 포함하기만 하면, 특허적격성 흠결을 이유로, 즉 중국특허법 제25조에서 규정하고 있는 특허받을 수 없는 발명 중 하나인 지능활동(인간의 정신활동)에 속함을 이유로 거절할 수 없다고 명시.
* 전리심사지침의 2017년 개정 이전에도 청구항이 비록 지능활동에 대한 사항을 포함하더라도 “기술적 특징”도 같이 포함하는 경우 특허 받을 수 없는 발명으로 취급하면 안 된다고 규정하고는 있었고, 심사 실무 상 BM 발명을 특허적격성을 이유로 거절하던 문제가 당시 이미 어느 정도는 완화된 상태였음.
이중출원이란 특허와 실용신안을 동시에 출원하더라도 소정 조건하에서는 중복수권원칙 및 선출원주의에 반하지 않는 것으로 간주하는 제도.
이중출원을 통해 무심사주의를 채택하고 있는 실용신안 제도를 이용하여 실용신안권을 먼저 조기에 획득하면서, 추후 특허권의 획득을 통하여 발명에 대한 20년의 보호기간을 향유할 수 있음.
이중출원을 이용하기 위해서는 i) 동일한 출원인이 ii) 동일한 날에 iii) 동일한 발명에 대해서 iv) 실용신안과 특허를 동시에 신청하여야 하며 v) 특허권 수여 시 먼저 취득한 실용신안권의 포기 선언하여야 함(전리법 제9조)
우리나라와 달리, 공지예외 인정 기한이 짧고, 인정 사유가 상당히 제한적이라, 중국 출원을 계획하고 있는 경우 출원 전 공지에 대해 각별한 주의 요망.
|
중국 전리법 제24조 전리 출원한 발명 창조가 출원일 이 전 6개월 내, 다음 각 호의 1에 해당되는 경우에는 신규성을 상실하지 않는다.
|
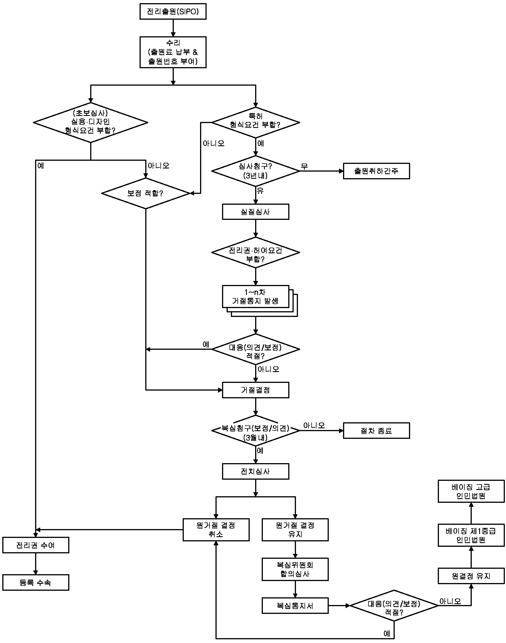
국무원 전리행정부문은 특허출원에 대하여 출원일부터 3년 내에 출원인의 청구에 근거하여 실질심사가 진행.
3년의 기간은 출원일 또는 우선권 주장이 수반된 출원의 경우 우선일을 그 기산점으로 함.
* 이는 누구든지 청구할 수 있고, 우선권 수반 여부와 무관하게 실제 출원일을 심사청구 기한인 “출원일로부터 3년 내”의 기산점으로 하는 우리나라의 경우와 상이.
심사청구는 실질심사청구서를 제출하고 전리법실시세칙 제93조 및 제96조의 규정에 따라 심사청구료를 납부해야 함.
실질심사 청구기간이 만료되기 3개월 전까지 아직 심사청구가 되지 않은 경우, 심사관은 기간만료 통지서를 발부하는데, 출원인이 정당한 이유 없이 기간 내에 심사청구를 하지 않은 경우에는 그 출원은 취하한 것으로 간주.s
국무원 전리행정부문은 필요하다고 판단하는 경우에는 직권으로 특허출원에 대하여 실질심사를 진행할 수 있음(전리법 제35조)
중국에서는 특허 출원인은 1) 실질심사 청구 시, 또는 2) 실질심사 단계 진입 통지서를 받은 날로부터 3개월 내에 자진보정을 수행할 수 있음(전리법실시세칙 제51조 제1항)
실질심사를 하지 않는 실용신안 출원의 경우, 출원일로부터 2개월 내에 자진보정을 할 수 있음(동조 제2항)
특허 출원서류 및 실용신안 출원서류에 대해서는 원 명세서와 청구범위에 기재된 범위 내(전리법 제33조). 중국 실무 상 이를 엄격히 적용하여 가급적 다양한 실시예가 명세서에 포함되도록 작성해야 함.
심사의견통지서에 지적한 흠결에 대해서만 보정 가능(법 제51조 제3항). 따라서, 중국 출원 시 자진보정을 적극적으로 활용할 필요가 있음.
2017년 전리심사지침 개정 이전에는 설명서의 기재가 불충분(불명확)한 경우, 그 상태로 특허 가부를 판단 받았고, 출원일 이후 추가적으로 제출된 실험 데이터는 심사에서 고려되지 않았음(심사지침 제2부 제10장 제3.4절)
즉, 이 경우 전리법 제26조 제3항(명세서 기재 요건)에 근거한 거절에 대해 대응할 방법이 없어, 특히 화학 발명의 경우 상당히 문제가 됨.
이러한 문제를 해결하기 위해, 전리심사지침이 개정되어 2017년 4월 1일 이후 출원의 경우 실험 데이터의 추가 제출이 허용됨.
다만, 추가로 제출되는 실험 데이터에 의해 증명되는 기술적 효과는 특허 출원 시의 출원명세서에 기재된 내용으로부터 충분히 예측할 수 있어야 하는 제한이 있음.
- 심사대상 및 위반의 효과
해당 규정은 원래 중국 국민 또는 중국 법인의 발명에만 적용되었던 것이, 지난 2008년 특허법 개정에 의해, 내외국인 불문하고 모두에게 그리고 실용신안까지 적용되는 것으로 그
대상이 확장.
국가지식재산권국은 외국으로의 특허출원이 증가하고, 과학기술이 국가의 안정 및 이익에 지대한 영향을 미치게 된 것을 그 개정의 배경으로 설명.
심사대상에 대한 법률규정
해당 규정을 준수하지 않고 외국으로 출원하는 경우, 동법 동조 제4항에 의해 중국특허권을 부여하지 않고, 동법 제71조에 의해 행정처분이나 형사처벌을 받을 수 있음.
따라서, 중국내 생산법인을 두고 있는 한국 기업의 경우도 중국내 생산법인에서 발명이 완성된 경우 해외 출원 시 비밀유지신청 후 출원하는 것에 각별히 주의를 해야 할 것임.
- 비밀유지심사의 신청 및 심사
비밀유지심사의 신청에 대한 특허법실시세칙 규정.
[제8조]
[제9조]
심사항목
* 2013년 9월 개정된 심사지침서에서는 실용신안 방식심사 시 무검색 원칙을 폐지하였고, 참고문헌을 기반으로 신규성 위반을 판단하도록 함.
| 우리나라 | 중국 | |
|---|---|---|
| 법률 | 특허법, 실용신안법 ,디자인 보호법 개별 규율 | 전리법에서 특허, 실용신안, 디자인 통합 규율 |
| 실체심사 | 누구나 청구 가능 | 출원인만 청구 가능 |
| 출원일로부터 3년 이내 청구 | 출원일 또는 우선권 주장이 있는 경우 우선일로부터 3년 이내 청구 | |
| 실용신안 실체심사 진행 O | 실용신안 실체심사 진행 X | |
| 공지예외주장 (신규성 상실 예외) 인정 요건 | 신규성 상실일로부터 12개월 내 출원 | 신규성 상실일로부터 6개월 내 출원 |
| 특허를 받을 수 있는 권리를 가진 자에 의한 경우 신규성 상실 사유의 실질적 제한 없음 | 해당 발명이 공인된 국내외 박람회에 출품하였거나 발명자가 연구개발 목적으로 실험을 한 경우에 한함 | |
| 확대된 선원 | 동일 발명자 또는 출원인에 대해서는 적용 X | 동일 발명자 또는 출원인에 대해서는 적용 O |
| 직무발명 | 발명진흥법에서 규정 | 특허법에서 규정 |
| 존속기간 연장 | 관리기관의 허가가 필요한 발명에 대해 최대 5년 연장 | 無* |
| 간접침해 | 有 | 無* |
| 징벌적 손해배상 | 有 | 無* |
* 단, 전리법 4차 개정안에는 포함됨
http://www.sipo.gov.cn/zhfwpt/zlsqzn_pt/zlsqdfy/1113453.htm
http://www.sipo.gov.cn/docs/20191126135344977133.pdf
| 특허 (위안화) | 실용신안/디자인 (위안화) | |
|---|---|---|
| 출원비 | 900 | 500 |
| 실질심사비 | 2300 | - |
| 복심비 | 1000 | 300 |
| 무효선고청구비 | 3000 | 1500 |
| 1차 연차료 | (1-3년) 900 | (1-3년) 600 |
| 2차 연차료 | (4-6년) 1200 | (4-5년) 900 |
| 3차 연차료 | (7-9년) 2400 | (6-8년)1200 |
| 4차 연차료 | (10-12년) 4000 | (9-10년) 2000 |
| 5차 연차료 | (13-15년) 6000 | - |
| 6차 연차료 | (16-20년) 8000 | - |
| 우선권 주장비 | 80 | |
| 권리회복 청구비 | 1000 | |
| 전리권평가보고청 구비 | 2400 | |
| 제1차 기한연장비(매월) | 300 | |
| 재차 기한연장비(매월) | 2000 | |

| 구분 | 주요사항 및 주의사항 |
|---|---|
| 출원시 |
|
| 자진보정 가능시기 |
|
| 심사청구기한 |
|
| 분할출원 기한 |
|
| 신규성 의제 |
|
| 거절이유 통지서 대응기한 |
|
| 복심신청 |
|
| 등록 |
|
| 연차료 |
|
중국 전리법 제26조
|
* 발명의 명칭 및 요약서는 각각 25자 및 300자를 넘어서는 안 됨
전리심사지침, 제8장제3.4.2절에 의하면 다음의 경우 우선심사 가능
특허출원에 대한 방식심사 결과 특별한 흠결이 발견되지 않은 경우에 출원인이 공개신청을 하지 않더라도 출원일로부터 18개월 내에 공개(법 제34조)
출원인이 조기 공개를 신청하는 경우에는 특허출원은 출원일로부터 18개월이 경과하기 이전이라도 조기에 공개될 수 있음(실시세칙 제40조)
특허출원에 대하여 실질심사를 진행한 후 법 규정에 부합하지 않는다고 판단하는 경우에는, 출원인에게 지정한 기간 내에 의견을 진술하거나 또는 출원에 대하여 보정하도록 통지.
정당한 이유 없이 기간 내에 답변하지 않은 경우에는 그 출원은 취하 간주(법 제37조)특허출원이 출원인의 의견진술 또는 보정을 거친 후에도 여전히 이 법 규정에 부합하지 않는다고 판단되는 경우에는 그 출원을 거절됨(법 제38조)
실체심사 주요 내용
특허출원에 대하여 실질심사를 거쳐 거절이유를 발견하지 못한 경우 특허권 수여결정.
국무원 전리행정부문이 전리권 수여의 통지를 발송한 후 출원인은 통지를 수령한 날로부터 2개월 이내에 등록절차를 수행하여야 함.
기간 내에 등록절차를 수행하지 않은 경우에는 특허권을 획득할 권리를 포기한 것으로 간주됨.
출원서 서식: http://www.sipo.gov.cn/bgxz/index.htm
* 100001 권리요구서(특허청구범위)
* 100002 설명서(발명의 상세한 설명)
* 100003 설명서 부가도면(도면)
* 100004 설명서 요약(요약)
출원인은 출원거절결정에 불복하고자 하는 경우, 통지를 받은 날로부터 3개월 이내에 국가지식재산권국 복심 및 무효 심리부에 복심을 청구할 수 있고, 복심 청구기간은 연장 불가 (법 제41조)
기존에는 국가지식재산권국의 산하기관이 전리복심위원회에서 담당하였으나, 2018년 국무원 조직 개편 단행 후 전리국 내의 국가지식재산권국 복심 및 무효 심리부로 편입
복심 및 무효 심리부는 수리한 복심청구서를 국무원 전리행정부문의 원 심사부문으로 이송하여 심사를 하게 하여야 함
원 심사부문이 복심 청구인의 청구에 근거하여 원결정의 취소에 동의하는 경우에는 전리복심위원회는 이에 근거하여 복심의 결정을 하고 또한 복심청구인에게 통지(실시세칙 62조)
복심 및 무효 심리부는 심사 결과, 복심 청구가 전리법 및 전리법 실시세칙의 관련 규정에 부합하지 않는다고 인정하는 때에는 복심청구인에게 통지하여 지정기간 내에 의견을 진술하도록 요구
지정기간 내에 답변이 없는 경우에는 해당 복심청구는 취하된 것으로 간주
의견진술 또는 보정 후 전리복심위원회는 여전히 전리법 및 전리법 실시세칙의 관련규정에 부합하지 않는다고 인정하는 경우에는 원래의 거절결정을 유지하는 복심결정을 해야 함
복심 및 무효 심리부는 원 거절결정이 전리법 및 전리법 실시세칙의 관련규정에 부합하지 않거나 보정된 전리출원 문서가 원 거절결정에서 지적된 결함을 해소했다고 인정하는 경우에는 원 거절결정을 취소하고 원 심사부문가 심사절차를 계속하게 함
특허권의 존속기간은 20년이고 실용신안권의 존속기간은 각각 10년이며 모두 출원일부터 계산(전리법 제42조)
현재 우리나라와 달리 존속기간 연장제도는 없으나, 전리법 제4차 개정안에는 포함됨
등록결정 후 2개월 내에 특허증 발급 신청 등 소정의 절차를 밟아야 특허 등록됨
특허권, 실용신안권이 등록된 후 이를 유지하기 위해서는 매년 연차료를 납부해야 함 (연차료는 등록 청구항 개수와 무관하게 동일)
| 특허 | 실용신안 | |
|---|---|---|
| 1차 연차료 | (1-3년) 900 | (1-3년) 600 |
| 2차 연차료 | (4-6년) 1200 | (4-5년) 900 |
| 3차 연차료 | (7-9년) 2400 | (6-8년) 1200 |
| 4차 연차료 | (10-12년) 4000 | (9-10년) 2000 |
| 5차 연차료 | (13-15년) 6000 | - |
| 6차 연차료 | (16-20년) 8000 | - |
* 주의: 중국 연차료 납부의 기산점은 등록일이 아닌 출원일임
예) 출원일 2016.4.1. (2019.6.30. 등록)
1-3년차 연차료는 납입 필요 없고 4년차 연차료부터 납부
5년차 연차료부터는 매년 출원일 전(3월 31일)까지 납부하면 됨
당해 년도 만료일(상기 예에서 매년 4월 1일)로부터 6개월 내 추가납부 가능하고, 추가납부 기간이 도과하면 포기한 것으로 간주
단, 권리회복 신청을 통해 회복 가능 (권리회복 신청 비용은 1000 위안)
중국 전리법 실시세칙 제6조
|
특허권자는 독점/배타/통상 3종류 중 어느 하나의 유형으로 실시허가계약, 즉 실시권을 설정할 수 있음.
법인 또는 개인이 타인의 특허를 실시하는 경우에는, 특허권자와 실시허가계약을 체결하고, 특허권자에게 특허사용료를 지급해야 함.
* 실시권자의 남용을 방지하기 위하여, 실시권자가 다시 제3자에게 실시권을 부여하는 것을 법으로 금지됨.
국가지식산권국은 전국의 특허 실시허가 계약의 등록 작업을 담당.
특허권자와 타인이 체결한 특허실시허가계약은 계약효력 발생일로부터 3개월 내에 국무원 전리행정부서에 등기해야 제3자에게 대항할 수 있음.
특허권을 양도할 경우에는, 당사자는 서면으로 계약을 체결하고, 국무원 특허행정부에 등록해야 하며, 국무원 전리행정부서는 이를 공고함.
특허권의 양도는 등록한 날로부터 효력 발생.
특허권이 계약 이외의 사유로 이전되는 경우, 당사자는 관련 증명서류 또는 법률서류에 근거하여 국무원 전리행정부서에 특허권자 이전절차를 밟아야 함.
공지예외 인정의 범위가 한국보다 현저히 좁음.
따라서, 국내 출원을 기반으로 우선권 주장하여 중국 출원은 고려하고 있는 경우 국내 출원 전에 발명이 공지되는 것에 주의해야 함.
심사 단계 뿐 아니라 거절결정 불복 단계 및 무효심판 단계 모두 보정이 상당히 제한적으로 허용.
따라서, 중국출원이 예정된 명세서 작성 시 실시예를 가급적 다양하고 자세하게 기재해야 함.
실용신안은 비용 및 시간적 이점이 있고, 나아가 실용신안의 진보성은 심사 단계 뿐 아니라 무효심판 단계에서도 특허와 다른 기준으로 진보성을 판단하기에 실용신안을 무효화하는 것이 오히려 더 어려움.
따라서, 중국에 권리를 획득하여야 하는 경우 실용신안의 활용안을 적극적으로 고려하는 것이 바람직함.
2018년 디자인 출원 및 등록 각각 70.9 만건 및 53.6 만건으로 2017년 대비 12.7% 및 21.1% 증가.
| 合计 Total |
发明 Invention |
实用新型 Utility Model |
外观设计 Design |
||||||
|---|---|---|---|---|---|---|---|---|---|
| 数量 Number |
构成 % |
数量 Number |
构成 % |
数量 Number |
构成 % |
数量 Number |
构成 % |
||
| 合计 Total |
申请量 Application |
4323112 | 100% | 1542002 | 35.7% | 2072311 | 47.9% | 708799 | 16.4% |
| 授权量 Grant |
2447460 | 100% | 432147 | 17.7% | 1479062 | 60.4% | 536251 | 21.9% | |
| 有效量 In Force |
8380588 | 100% | 2366314 | 28.2% | 4403658 | 52.5% | 1610616 | 19.2% | |
| 国内 Domestic |
申请量 Application |
4146772 | 95.9% | 1393815 | 33.6% | 2063860 | 49.8% | 689097 | 16.6% |
| 授权量 Grant |
2335411 | 95.4% | 345959 | 14.8% | 1471759 | 63% | 517693 | 22.2% | |
| 有效量 In Force |
7517791 | 89.7% | 1662269 | 22.1% | 4359926 | 58% | 1495596 | 19.9% | |
| 国外 Foreign |
申请量 Application |
176340 | 4.1% | 148187 | 84% | 8451 | 4.8% | 19702 | 11.2% |
| 授权量 Grant |
112049 | 4.6% | 86188 | 76.9% | 7303 | 6.5% | 18558 | 16.6% | |
| 有效量 In Force |
862797 | 10.3% | 704045 | 81.6% | 43732 | 5.1% | 115020 | 13.3% | |
전리 질권 설정 총 5408건 및 질권 설정액 총 885억 위안으로 금액 기준 2017년 기준 23% 증가.
2018년도 디자인 복심 및 무효선고
| 디자인 복심청구 | 디자인권 무효청구 | |
|---|---|---|
| 건수(건) | 447 | 1682 |
| 비율(%) | 1.18 | 32.1 |
2018년 외국인의 중국 디자인 출원은 1.97 만건 그중 한국의 중국 디자인 출원은 총 2481건으로 미국, 일본 다음으로 많은 출원을 진행하고 있음.
제품의 형상, 도안 또는 그 결합 및 색채와 형상, 도안의 결합에 대하여 제출한 미적 감각을 주며 공업에 응용될 수 있는 새로운 디자인.
현존기술로 동일한 외관설계와 유사한 외관설계가 없는 때, 또한 타인이 먼저 취득한 합법적 권리에 상충하지 않아야 함.
중국 전리법 제23조
|
평면인쇄품의 도안, 색채, 또는 양자를 결합하여 만들어진 주로 표지작용을 하는 설계는 등록되지 않음.(단, 직물 등은 예외)
중국의 기존 전리심사지침 제1부 제3장 제7.2절에서 ‘물품의 도안은 고정적이고 가시적이어야 하고, 간헐적으로 나타나거나 특정 조건하에서만 볼 수 있는 것은 안 된다’라고 규정.
개정 전리심사지침은 화상 디자인(GUI, Graphical User Interface)을 인정하도록 해당 규정을 삭제하여 2014. 5. 1. 출원부터 이를 적용하고 있음.
현행 중국 전리법에서는 ‘부분 디자인’ 제도를 인정하지 않기 때문에, 중국에 디자인 출원을 할 경우 도면에 점선을 표시할 수 없음.
* 중국 전리법 4차 개정안 초안에서는 디자인의 정의(제2조)에 대해 ‘상품의 전체 혹은 국부‘라는 문구를 삽입함으로써 부분 디자인 제도를 도입하는 것으로 예측되었으나, 2019년 1월 4일자로 갱신된 초안 상에는 해당 문구가 다시 삭제되어 부분 디자인 제도 도입을 기대하기 어려움.
전리법 제11조제2항 디자인권이 수여된 후에는, 어떠한 단위나 개인도 전리권자의 허락을 받지 않고는 생산경영의 목적으로 디자인 물품을 생산, 판매 청약, 판매, 수입해서는 안 된다고 규정하고 있음.
즉, 디자인권은 특허권 또는 실용신안권에 비하여 디자인 제품의 “사용”에 대한 독점권이 포함되어 있지 않음.
이는, 디자인권을 수여받는 주요 목적이 허가를 받지 않고 관련제품을 제조할 때 디자인보호를 받는 제품을 복제하는 것을 방지하는데 있고 타인이 허가를 받지 않고 디자인제품을 제조 또는 판매하지 못하게 하면 충분한 것으로, 타인이 생산경영목적을 위하여 디자인제품을 사용하는 것을 제한할 필요까지는 없다는 이유로 분석됨.
| 우리나라 | 중국 | |
|---|---|---|
| 법률 | 특허법, 실용신안법, 디자인보호법 개별 규율 | 전리법에서 특허, 실용신안, 디자인 통합 규율 |
| 실체심사 | 실체심사 진행 O (일부무심사 제도 有) |
실체심사 진행 X (무심사주의) |
| 공지예외주장 인정 요건 | 신규성 상실일로부터 12개월 내 출원 | 신규성 상실일로부터 6개월 내 출원 |
| 디자인권을 받을 수 있는 권리를 가진 자에 의한 경우 신규성 상실 사유의 실질적 제한 없음 | 해당 디자인이 공인된 국내외 박람회에 출품하였거나 연구개발 목적으로 실험을 한 경우에 한함 | |
| 부분 디자인 | 有 | 無 |
| 비밀 디자인 | 有 | 無 |
실용신안 관납료와 동일(2018년 1월 기준)
| 실용신안/디자인 (위안화) | |
|---|---|
| 출원비 | 500 |
| 실질심사비 | - |
| 복심비 | 300 |
| 무효선고청구비 | 1500 |
| 1차 연차료 | (1-3년) 600 |
| 2차 연차료 | (4-5년) 900 |
| 3차 연차료 | (6-8년)1200 |
| 4차 연차료 | (9-10년)2000 |
| 5차 연차료 | - |
| 6차 연차료 | - |
| 우선권 주장비 | 80 |
| 권리회복 청구비 | 1000 |
| 전리권평가보고청 구비 | 2400 |
| 제1차 기한연장비(매월) | 300 |
| 재차 기한연장비(매월) | 2000 |

* 절차도 상 특허랑 디자인 특허, 즉 디자인을 의미함
디자인을 출원하는 경우에는 출원서 및 그 디자인의 도면 또는 사진 등의 서류를 제출하고 또한 그 디자인을 사용하는 제품 및 그 속하는 분류를 명기해야 함.
출원인은 디자인을 사용하는 제품 및 그 소속 분류를 기입할 때는 국무원 전리행정부문이 공포한 디자인 제품 분류표를 사용해야 함.
디자인을 출원할 때는 필요에 따라 디자인의 간단한 설명, 즉 해당 디자인을 사용하는 제품 디자인의 요점, 보호를 청구하는 색채, 약도 등의 상황을 기재해야 함.
디자인의 간단한 설명에는 상업적 선전 용어를 사용해서는 안 되며 또, 제품의 성능을 설명해서는 안 됨.
국무원 전리행정부문은 필요하다고 인정하는 경우에는 디자인의 출원인에게 디자인을 사용하는 제품의 견본 또는 모형의 제출을 요구할 수 있음.
중국 전리법 제27조
|
중국 전리법 제40조
|
디자인 출원에 대하여 실질심사를 거쳐 거절이유를 발견하지 못한 경우에는 디자인권 수여결정을 함.
국무원 전리행정부문이 전리권 수여의 통지를 발송한 후 출원인은 통지를 수령한 날로부터 2개월 이내에 등록절차를 수행하여야 함.
기간 내에 등록절차를 수행하지 않은 경우에는 특허권을 획득할 권리를 포기한 것으로 간주됨.
출원서 서식: http://www.sipo.gov.cn/bgxz/index.htm
* 130001 디자인 도면 또는 사진
* 130002 디자인 권리 청구서
* 130002 디자인 요약 설명
출원인은 출원거절결정에 불복하고자 하는 경우, 통지를 받은 날로부터 3개월 이내에 국가지식재산권국 복심 및 무효 심리부에 복심을 청구할 수 있고, 복심 청구기간은 연장 불가 (법 제41조)
* 단, 무심사주의를 채택하고 있는 디자인 출원의 경우 복심 청구 사건이 많지 않음.
디자인권의 존속기간은 각각 10년이며 모두 출원일부터 계산(전리법 제42조)
* 전리법 4차 개정안에 의하면 15년으로 연장 예정.
등록결정 후 2개월 내에 디자인권증 발급 신청 등 소정의 절차를 밟아야 등록됨.
디자인권이 등록된 후 이를 유지하기 위해서는 매년 연차료를 납부해야 함.
| 디자인(위안화) | |
|---|---|
| 1차 연차료 | (1-3년) 600 |
| 2차 연차료 | (4-5년) 900 |
| 3차 연차료 | (6-8년)1200 |
| 4차 연차료 | (9-10년)2000 |
* 주의: 중국 연차료 납부의 기산점은 등록일이 아닌 출원일임.
당해 년도 만료일(상기 예에서 매년 7월 1일)로부터 6개월 내 추가납부 가능하고, 추가납부 기간이 도과하면 포기한 것으로 간주
단, 권리회복 신청을 통해 회복 가능 (권리회복 신청 비용은 1000 위안)
| 중국 전리법 실시세칙 제6조 당사자가 불가항력적인 사유로 인하여 전리법 또는 이 실시세칙이 규정하는 기한 또는 국무원 전리행정부문이 지정하는 기한을 지연하여 그 권리를 상실한 경우 장애 해소일로부터 2개월 이내에 지연일로부터 2년 이내에 국무원 전리행정부문에 권리의 회복을 신청할 수 있다. 전항에서 규정하는 정황 이외에 당사자가 그 밖의 정당한 사유로 인하여 전리법 또는 이 세칙이 규정하는 기한을 지연하였거나 국무원 전리행정부문이 지정하는 기한을 지연한 경우 국무원 전리행정부문의 통지를 접수한 날로부터 2개월 이내에 국무원 전리행정부문에 권리의 회복을 신청할 수 있다. 당사자가 이 조 제1항 또는 제2항의 규정에 따라 권리 회복을 신청할 시 권리회복신청서를 작성하고 이유를 설명하여야 하며 필요 시 관련 증명문서를 첨부하고 권리 상실 전에 처리하여야 하는 관련 수속을 완료하여야 한다. 이 조 제2항의 정황에 따라 권리 회복을 신청한 경우 권리회복신청비를 납부하여야 한다. 당사자는 국무원 전리행정부문이 지정하는 기한의 연장을 신청하는 경우 기한 만료 전에 국무원 전리행정부문에 이유를 설명하고 유관수속을 완료하여야 한다. 이 조 제1항과 제2항의 규정은 전리법 제24조, 제29조, 제42조, 제68조가 규정하는 기한을 적용하지 아니한다. |
디자인자는 독점/배타/통상 3종류 중 어느 하나의 유형으로 실시허가계약, 즉 실시권을 설정할 수 있음.
법인 또는 개인이 타인의 디자인를 실시하는 경우에는, 디자인권자와 실시허가계약을 체결하고, 특허권자에게 특허사용료를 지급해야 함.
허가를 받은 자는 계약 규정 이외의 어떠한 법인 또는 개인이 당해 특허를 실시하는 것을 허가할 권리가 없는데, 이는 실시권자의 남용을 방지하기 위하여, 실시권자가 다시 제3자에게 실시권을 부여하는 것을 법으로 금지하고 있기 때문.
국가지식산권국은 전국의 디자인 실시허가 계약의 등록 작업을 담당.
디자인권자와 타인이 체결한 특허실시허가계약은 계약효력 발생일로부터 3개월 내에 국무원 전리행정부서에 등기해야 제3자에게 대항할 수 있음.
디자인권을 양도할 경우에는, 당사자는 서면으로 계약을 체결하고, 국무원 특허행정부에 등록해야 하며, 국무원 전리행정부서는 이를 공고함.
디자인권의 양도는 등록한 날로부터 효력 발생.
디자인권이 계약 이외의 사유로 이전되는 경우, 당사자는 관련 증명서류 또는 법률서류에 근거하여 국무원 전리행정부서에 디자인권자 이전절차를 밟아야 함.
공지예외 인정의 범위가 한국보다 현저히 좁음.
따라서, 국내 출원을 기반으로 우선권 주장하여 중국 출원은 고려하고 있는 경우 국내 출원 전에 발명이 공지되는 것에 주의해야 함.
부분 디자인이 인정되기 않으나 가능한 경우 독립된 부품으로 디자인 출원할 수 있음.
2018년 상표 출원 총 731.1 만건으로 2017년 대비 28.23% 증가.
평균 심사 기간 6개월.
2018년까지 상표등록 건수 누계 1956.36 만건으로 17년 연속 세계 1위이고, 평균 5명의 시장주체 중 하나가 유효한 상표권 보유.


2018년 상표 질권 설정 및 설정액 총 1405건 및 339.27억 위안.
2018년 상표 이의신청 총 11.6만건으로 2017년 대비 60.46% 증가 (이의 인정율 40.76%)
중국은 우리 기업의 상표 최다출원국으로, 우리기업 등이 중국에 출원한 상표(특허 포함)는 2013년 18,900여건에서 2017년 29,300여건으로 약 55%나 증가함.
특히, 중국 상표 브로커 문제가 우리 기업의 중국 진출에 큰 악영향을 미치고 있어 중국 상표권 확보는 중국 수출을 위해 기본적으로 갖추어야 할 요건으로 인식되고 있음.
자연인·법인 또는 기타 조직이 자신의 상품과 타인의 상품을 구별할 수 있는 문자·도형·알파벳·숫자·입체표지와 컬러조합 및 상기 요소의 조합을 포함하는 시각적 표지는 상표로 등록될 수 있음.
자연인·법인 또는 기타 조직
중국에 주소나 영업소가 없는 외국인 또는 외국기업이 중국에서 상표등록을 출원하고 기타 상표업무를 처리할 경우, 법에 의하여 설립한 상표대리기구에 위임하여 처리해야 함.
| 상표의 동일성 및 유사성 정의(상표 민사분쟁사건에 관한 해석 제9조) | |
|---|---|
| 동일상표 | 상표권을 침해하는 타인의 상표와 상표권자의 등록상표를 상호 비교하는 경우, 양 상표가 시각적으로 차이가 없을 때 이러한 상표는 동일하다고 함(제1항) |
| 유사상표 | 정당한 권한 없는 타인의 상표와 상표권자의 상표를 상호 비교할 때, 문자의 글자체, 발음, 의미 및 도형의 구성과 색, 또는 각 요소로 구성된 전체구조, 입체형상 또는 색상의 조합이 유사한 경우 양 상표는 유사하다고 함 (제2항) |
| 상품 및 서비스의 유사성 정의 (상표 민사분쟁사건 심리에 관한 사법해석 제11조) |
|
|---|---|
| 유사상품 | 기능·용도·생산부서·판매경로·소비대상 등이 서로 동일하거나, 또는 관련 대중이 양 상품 간에 모종의 관계가 있다고 생각하여 쉽게 혼동을 유발하는 상품 (제1항) |
| 유사서비스 | 서비스의 목적, 내용, 방식, 대상 등이 동일하거나, 또는 관련 대중이 양 서비스 간에 모종의 관계가 있다고 생각하여 쉽게 혼동을 유발할 수 있는 서비스(제2항) |
| 상품과 서비스 | 상품과 서비스 간에 모종의 관계가 있으며 대중이 |
| 간의 유사함을 판단하는 척도 | 쉽게 혼동을 유발할 수 있는지의 여부(제3항) |
* 심사 시 상품과 서비스의 동종성 및 유사성을 판단하지 않아 법적 리스크 존재.
예) 치킨을 판매하는 제43류의 요식업에 대한 상표를 갖고 있는 상표권자와 제29류 치킨류에 대해 동일한 상표를 갖고 있는 상표권자가 다를 수 있음.
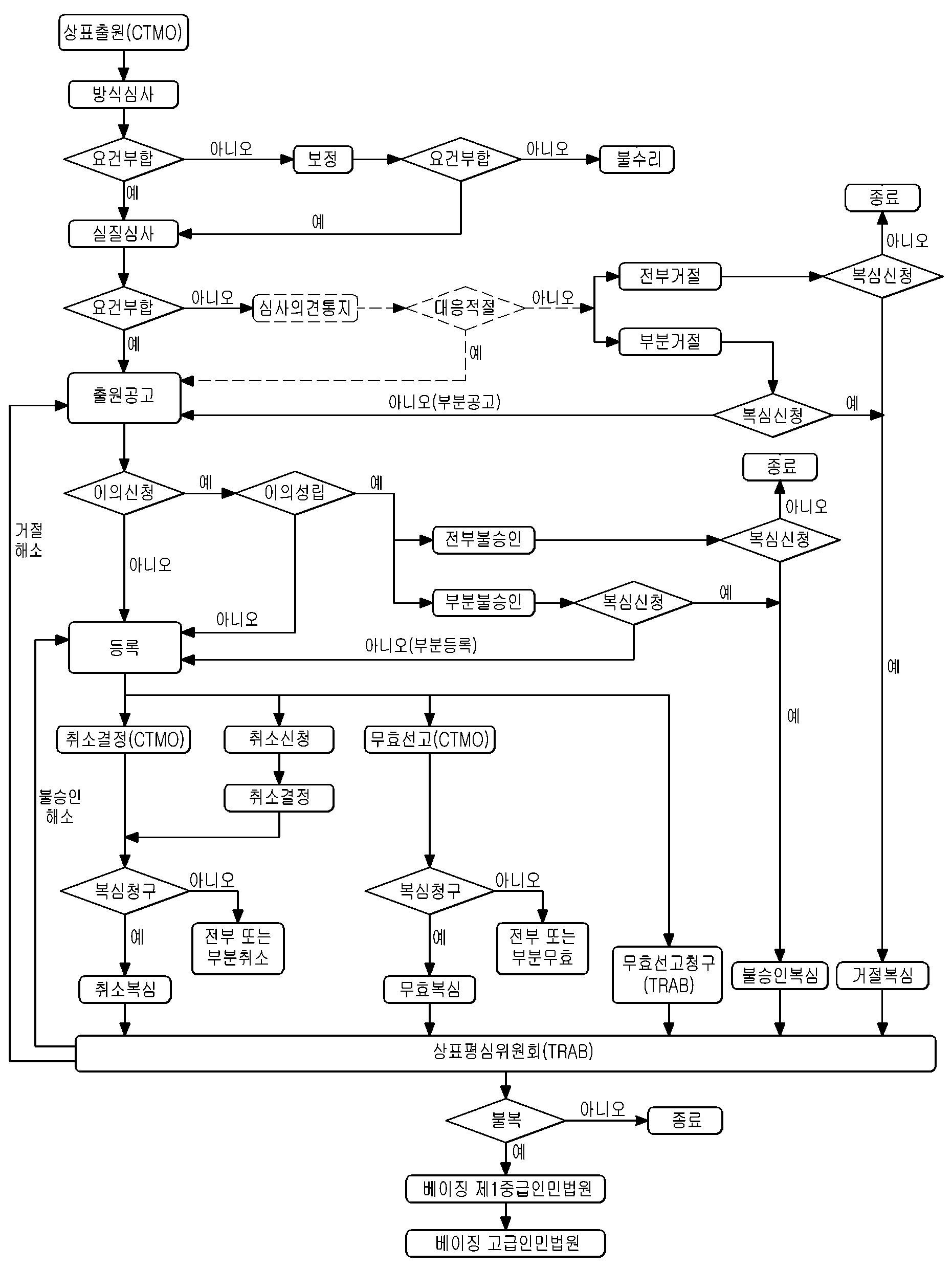
거절결정 통지서를 받은 날로부터 15일 내에 상표평심위원회에 복심 신청 가능.
상표평심위원회는 신청을 받은 날로부터 9개월 내에 결정하여 서면으로 신청인에게 통지해야 함 (3개월 연장 가능)
상표평심위원회의 결정에 불복할 경우, 통지를 받은 날로부터 30일 내에 인민법원에 소를 제기할 수 있음 (상표법 제34조)
* 복심 청구기간이 15일로 매우 짧고, 복심 청구이유 및 증거의 보정 내지 보완도 복심청구일로부터 3개월로 제한되어, 거절결정 통지서 발행 이전에 복심 청구 여부에 대한 개략적인 검토가 필요.
상표국이 하나의 상표등록출원에서 일부 지정상품에 대하여 거절하는 경우 출원인은 출원 중 방식심사를 한 일부 출원을 분할하여 다른 하나의 출원으로 할 수 있음.
선행상표와 저촉된다는 이유로 거절결정을 받는 경우 다음의 사항 고려.
우리나라에서는 상표 또는 서비스표 출원 시 상품과 서비스업 간의 동종성, 유사성 심사를 통해 상품과 서비스업 간에 유사성이 인정되는 거절 가능.
반면, 중국에서는 상품과 서비스업 간의 동종성 및 유사성을 심사하지 않아 관련성 있은 상품과 서비스업에 대한 상표권의 권리자가 다를 수 있음.
예) 중국에 제43류 ‘요식업 등’에 대한 상표권을 확보하였어도 상표브로커가 제29류 ‘닭고기, 가공된 닭고기 등’에 동일한 상표를 등록받을 수 있음.
중국에서는 제35류의 도소매업 지정 시 어떤 상품에 대한 도소매업인지 특정할 수 없음.
따라서, 동일 상품에 대해 상품과 도소매업에 대한 상표권자가 다를 수 있음.
예) 한국 기업이 제25류 ‘의류’에 대한 중국 상표권을 확보해 두었더라도 중국 상표 브로커가 제35류에 동일 상표에 대한 상표권을 선점한 경우에는 온라인 또는 오프라인 상의 판매점 명칭을 동일 상표로 운영하는 것이 법적으로 가능.
| 우리나라 | 중국 | |
|---|---|---|
| 의견제출 기회 | 제공 | 미제공 |
| 일부거절결정 | 불가 | 가능 |
| 외국에서만 유명한 상표 | 독립적 보호 가능 (법 제34조 제1항 제3호) |
독립적 보호 규정 無 |
| 우리나라 | 중국 | |
|---|---|---|
| 상품-서비스업 비교 | 동일 또는 유사성 판단 0 | 동일 또는 유사성 판단 X |
| 도소매업의 상품 지정 | 가능 | 불가 |
| 출원(위안) | 전자출원(위안) | |
|---|---|---|
| 출원* (분류별) | 300 | 270 |
| 상표 이전 | 500 | 450 |
| 상표 갱신 | 500 | 450 |
| 갱신등록 기간연장 | 250 | 225 |
| 변경 | 250 | 0 |
| 단체/증명표장 출원 | 1500 | 1350 |
| 사용권 계약 등기 | 150 | 135 |
| 이의신청 | 500 | |
| 취소 | 500 | |
* 출원료는 동일류 10개 이하 제품 기준(10개 초과 시 1개 상품당 27 위안 추가)

출원서 서식: http://sbj.cnipa.gov.cn/sbsq/

이전에는 이의신청이 기각되더라도 이의신청인은 이의결정에 대하여 계속적으로 불복하여 최대 6~7년까지도 해당 상표의 등록을 저지할 수 있었던 것을 2014년 시행 상표법을 통해 이의결정에 대한 불복이 허용되지 않게 됨.
이에 상표브로커로부터 무단 선점 시도되는 상표에 대해 빠른 조치가 가능해짐.
* 한국 특허심판원에 준하는 상표평심위원회에서 무효심판 청구 가능
무효사유는 이의신청 사유와 유사.
등록상표의 유효기간은 10년이며 등록을 허여한 날을 기산점으로 계산.
등록상표의 유효기간이 만료된 후 계속하여 사용할 필요가 있는 경우, 상표권자는 기간만료 전 12개월 내에 규정에 따라 존속기간갱신등록절차를 밟아야 하고, 이 기간 내에 절차를 밟지 아니할 경우 6개월의 연장기간 내에 보완 가능.
매 존속기간갱신등록의 유효기간은 10년이며, 그 상표의 유효기간이 만료한 다음 날부터 계산.
기간 만료 후 6개월의 추가기간 내에 존속기간갱신등록 절차를 밟지 아니할 경우, 등록상표는 소멸.
상표 연차료 없음.
갱신등록을 위해 500 위안을 납부해야 하고, 만료 후 6개월 내에 갱신등록을 신청하는 경우 250 위안의 기간연장비용이 추가됨.
상표권자는 자신의 등록상표를 직접 사용하는 이외에 제3자에게 당해 상표를 사용하도록 허가 할 수 있음.
상표권 설정 계약은 다음의 3가지로 나뉘며 계약서 상에 상표권 유형을 명확하게 표기해야 함.
상표등록권리자가 타인에게 등록상표의 사용을 허가하면, 허가인은 등록상표의 사용허가인, 피허가인, 허가기한, 사용허가 상품 또는 서비스업의 범위 등의 사항을 기재하여 유효기간 내에 상표국에 등기하여야 할 수 있음.
등기하지 않아도 계약 효력에 영향을 미치지 않으나 제3자 대향효 없음.
등록상표를 양도하는 경우에는 양도인과 양수인이 상표국에 공동으로 등록상표 양도 절차 진행해야 함.
양수인은 등록상표를 사용하는 상품의 품질을 보증, 즉 품질의 동일성을 담보해야 함 (상표법 제42조 제1항)
상표권이 양도 이외에 승계 등 기타 사유로 이전되는 경우, 해당 등록상표의 상표권의 양수인은 관련 증명서류 또는 법률문서에 근거하여 상표국에 등록 상표의 상표권 양도 수속을 밟아야 함.
- 불사용 취소신청과 동시에 자신의 상표를 출원할 것
- 사용증거 열람 불가
2019년 4차 개정 상표법은 6개 조항의 개정 내용 중 5개 조항이 악의적 상표출원에 관한 것으로, 중국 정부의 강한 근절 의지를 표명하고 있음.
악의적 출원의 기준에 대해서는 법률에 명시하지 않고 있으며, 이는 향후 실행세칙이나 상표국의 상표심사기준을 통해 보다 구체적인 기준을 마련할 수 있을 것으로 예상.
중국에서는 주지상표와 관련하여, ‘驰名상표’(저명상표)와 ‘지방 저명상표’의 2 종류가 존재하는데 국가공상행정관리총국 상표국, 상표평심위원회 및 인민법원에 의해서 그 주지도가 인정된 상표를 驰名(치명)상표라고 함.
저명상표 인정 법률 근거
<상표법 제14조 제1항>
<저명상표 증명자료 - 저명상표 인정 및 보호규정 제3조>
| 저명상표 인정기관 관련 규정 | |
|---|---|
| 상표국에 의한 인정 | 상표등록에 대한 심사 또는 공상행정관리부서가 상표법 위반사건에 대한 조사·처리 과정에서, 당사자가 이 법 제13조 규정에 의하여 권리를 주장한 경우, 상표국은 심사 또는 사건처리의 필요에 근거하여, 상표의 저명상황에 대하여 인정할 수 있다. (상표법 제14조 제2항) |
| 상표평심위원회에 의한 인정 | 상표분쟁에 대한 처리 과정에서, 당사자가 이 법 제13조 규정에 의하여 권리를 주장한 경우, 상표평심위원회는 사건처리의 필요에 근거하여, 상표의 저명상황에 대하여 인정할 수 있다. (상표법 제14조 제3항) |
| 법원에 의한 인정 | 상표에 관한 민사 또는 행정사건에 대한 심리 과정에서, 당사자가 이 법 제13조 규정에 의하여 권리를 주장한 경우, 최고인민법원이 지정한 인민법원은 사건심리의 필요에 근거하여, 상표의 저명상황에 대하여 인정할 수 있다. (상표법 제14조 제4항) |
그밖에, 행정절차(상표 이의신청, 무효심판) 및 사법절차에 의해 저명상표로 인정될 수 있음.
상호는 경영자가 공상업 활동에서 자신을 타인과 구별하기 위해 표시하는 것으로 기업명칭 중 특징이 있는 명칭 또는 전용명칭을 뜻함.
상호는 기업명칭등기관리규정에 근거하여 반드시 등기가 선행되어야 함 : 일반 사회공중의 오인•혼동과 상호권과 관련된 분쟁을 야기하는 상호는 등기가 허용되지 않음.
상표의 문자와 상호의 자호(字号)가 동일하거나 유사하여 타인이 시장주체 및 상품•서비스 출처의 혼동을 일으키거나 이를 초래할 가능성이 있는 경우 상호 등기를 취소할 수 있고, 부정경쟁행위를 구성하므로 그 사용을 금지시킬 있음.
| 관련 법률 규정 | |
|---|---|
| 저명상표인정 및 보호규정 제13조 | 상표소유자가 타인이 자기의 저명상표를 기업명칭으로 등기하여, 공중을 기만하거나 공중에게 오해를 불러일으킬 염려가 있다고 생각하는 경우에는, 기업명칭 등기 주관기관에 해당 기업명칭 등기를 취소할 것을 신청할 수 있고, 기업명칭 등기 주관기관은 ≪기업명칭등기관리규정≫에 따라 처리하여야 한다. |
| 상표권과 상호권의 충돌 분쟁에 관한 최고인민법원의 사법해석 | 등록상표의 구성문자와 동일, 유사한 문자를 상호의 자호(字号)로 하여 동일, 유사한 상품에 사용하여 일반 공중의 오인·혼동을 일으키는 경우, 또는 상품·서비스 출처의 오인·혼동을 일으키는 경우 상표법 또는 부정경쟁방지법을 적용하여 상표권자는 인민법원이나 공상행정관리국에 그러한 상호 사용의 금지를 청구할 수 있다. |
| 법률 상 정의 | |
|---|---|
| 단체표장 | (상표법 제3조) 본 법에서의 단체표장이라 함은 단체, 협회, 혹은 다른 조직의 명예로 등록되어 당해 조직의 회원들이 상업 활동 중 사용하여 사용자가 당해 조직 내에 가진 회원 자격을 표명하는 표지인 것이다. |
| 증명표장 | (상표법 제3조) 본 법에서의 증명표장는 어떠한 상품 혹은 서비스를 검사 및 감독할 능력이 있는 조직에 의해 통제되며, 당해 조직 이외의 단위나 개인에 의해 상품과 서비스에 사용되어 당해 상품 혹은 서비스의 원산지, 원재료, 제조방법, 질량, 정확도 또는 다른 특정 품질을 증명하기 위해 사용되는 표지를 말한다. |
| 지리적표시 | (상표법 제16조) 지리적 표시란, 상품이 어떠한 지역에서 만들어지고 상품의 특정 품질, 명성 또는 그 밖의 특성이 주로 당해 지역의 자연 요소 혹은 인문 요소를 가리킬 경우, 그 표시를 말한다. |
중국은 1990년대 원산지 지리적 표시 상품 관련 업무를 시작한 이래로 점차 보호규모를 확대해왔으며, 국제적으로 통용되는 수준에서 중국 특색을 가진 고유의 보호제도를 구축하고 있음.
상표권자가 도메인이름의 등록인에게 상표권 침해 또는 부정경쟁행위를 주장하는 경우에 판단 기준은 다음과 같음.
| 도메인이름 침해판단 기준 | |
|---|---|
| 권리 주장의 기초가 되는 상표가 저명 상표가 아닌 경우 | 피고의 도메인이름 사용 결과 수요자 간에 상품의 출처에 관한 오인, 혼동이 일어났음을 주장 입증하여야 상표권 침해에 해당됨. (상표 해석 제1조 제1호) |
| 권리 주장의 기초가 되는 상표가 저명 상표인 경우 | 피고가 도메인이름을 이용하여 상거래 행위를 하지 않았다하더라도 도메인이름의 등록 자체가 부정경쟁방지법 제2조 제1항의 신의성실 원칙에 반하는 부정경쟁행위에 해당됨. |
| 피고가 원고의 저명상표를 이용하여 도메인이름으로 등록하고 이종 상품에 관한 상거래 행위를 한 경우에 수요자 간에 혼동을 일으킬 우려가 있다고 판단되는 경우에는 상표권 침해가 인정됨. (상표 해석 제1조 제2호) | |
상표 출원의 심사 단계에서 의견서 제출기회 없이 거절. 이때 일부 지정삼품에 거절이유가 없는 경우 일부만 등록 및 공고되는데 거절된 지정삼품에 대한 불복 기회를 놓칠 우려가 있어 주의 요함.
상표 유사여부 판단 시 모양, 발음, 뜻을 모두 고려하므로, 중문 브랜드 네이밍 시 참고하여 결정.
상표 출원 심사 단계에서 상품-서비스업 사이의 동일 및 유사 판단을 하지 않아, 서비스의 대상이 되는 상품에 대해 상표권을 획득하더라도 관련 서비스에 대해 제3자가 상표권자가 되거나, 서비스에 대해 상표권을 획득하더라도 관련 상품에 대해 제3자가 상표권자가 될 수 있어 분쟁 우려가 있음.
최고인민법원이 발표한 2018년 중국 지식재산권 사법보호현황에 근거하면, 2018년 새로 접수된 지식재산 사건 중 민사사건, 형사 사건 및 행정 사건이 각각 313,171건, 5,015건 및 17,765건으로 확인됨.

그중, 지방 각 인민법원에서 접수한 1심 사건을 사건 유형별로 분류하면 다음과 같음.



국가지식재산권국의 2018년 중국 지식재산권 보호현황에 근거하면, 2018년 전리권 행정구제 및 상표권 행정구제 사건이 각각 66,649건 및 30,130건으로 확인됨.


산업부, 특허청은 지식재산권을 출원·등록한 4,608개 기업을 대상으로 조사한 ‘2015년 지식재산활동 실태조사’에서 제조지역이 중국인 경우 침해 사례가 증가하고 있다고 발표.
특히, 중국은 상표브로커의 국내 기업 상표에 대한 무단 선점에 따른 분쟁이 문제가 됙 있음.

기층인민법원, 중급인민법원, 고급인민법원 및 최고인민법원의 4개 등급의 법원 중 법률에 규정에 따라 관할권을 갖는 법원에 1심 제기하고 1심에 대해 1회의 불복 기회만 제공(2심 종결).

최고인민법원의 지식재산권 법정에 관한 약간의 문제에 관한 규정(最高人民法院关于知识产权法庭若干问题的规定)
중국 현행 전리법은 정당한 권한 없는 제3자가 권리자의 허락 없이 또는 법률의 특별 허가 없이 영리목적으로 전리를 실시하는 행위는 전리권 침해행위에 속한다는 직접 침해만을 규정하고 있음.
| 전리법 제11조 제1항 규정: “발명 및 실용신안권이 수여된 이후 이 법에서 별도의 규정이 있는 경우를 제외하고, 어떤 기업 또는 개인도 전리권자의 허가를 받지 아니하고 그 전리를 실시할 수 없다. 즉, 생산경영의 목적으로 당해 전리제품을 제조•사용•판매를 위한 전시•판매•수입하거나, 또는 그 전리방법의 사용 및 당해 전리방법에 의하여 직접 획득한 제품을 사용•판매를 위한 전시•판매•수입을 해서는 안 된다” |
| 내용 | |
|---|---|
| 구성요소 완비의 원칙 (全面覆盖原则) | 전리권 침해사건 심리의 법률적용에 관한 해석(关于审理侵犯专利权纠纷案件应用法律若干问题的解释) 제7조 제1항은 “인민법원이 피소 기술방안이 전리권 보호범위에 해당여부를 판정할 때 권리자의 권리청구항에 기재한 전부의 기술 특징에 대하여 심사해야 한다”고 명시적으로 구성요소 완비의 원칙을 규정 |
| 균등원칙 (同等原则) | 전리분쟁사건 심사의 법률적용 문제에 관한 규정(关于审理专利纠纷案件适用法律问题的若干规定) 제7조는 “① 전리법 제59조 제1항에서 ‘전리 또는 실용신안의 보호범위는 그 권리청구항의 내용을 기준으로 하고, 명세서 및 도면은 권리청구항의 내용을 해석하는데 이용할 수 있다.’의 의미는 전리 또는 실용신안의 보호범위는 권리청구항에서 기재한 필수 기술특징이 호가정한 범위를 기준으로 하나 필수 기술특징과 균등한 기술특징이 확정한 범위까지 포함하는 것이다. ②균등특징은 기재된 기술특징이 기본으로 동일한 수단으로 기본적으로 동일한 기능을 수행하여 기본적으로 동일한 효과를 나타내며, 본 영역의 일반 기술자가 창조적 노동을 거치지 않고 연상할 수 있는 특징을 의미한다”고 규정 |
| 다여지정원칙 (多余指定原则) | 다여지정원칙은 전리 독립청구항에 기재된 구성요소 중 실질적으로 비필수적인 구성요소에 대하여 전리권자의 신청에 의해 법원이 이를 제외하고 보호범위를 해석하는
것을 의미 중국은 1993년 인체파장치료장치의 전리권 침해사건에서 다여지정원칙을 처음 적용하여 광범위하게 인정하였으나, 전리법 제59조와의 충돌 문제 및 2005년 대련린다사건에서 최고인민법원은 “다여지정원칙을 경솔하게 적용하는데 찬성하지 않는다”고 입장 표명으로 현재 침해 판단 시 이를 적용하지 않음 |
상표법 제57조는 아래의 행위 중 하나에 해당할 경우, 등록상표전용권 침해에 해당한다고 규정
최고인민법원의 상표 민사분쟁사건에 관한 해석 제1조에는 구상표법 제52조제5호(현행 제57조 제7호)의 “타인의 등록상표전용권에 기타 손해를 초래한 경우“에 대한 예를 제시.
제1조 아래의 각호의 1에 해당하는 행위는 상표법 제52조 제5호에서 규정하는 타인의 상표권에 기타 손해를 주는 행위에 속한다.
| 구분 | 내용 |
|---|---|
| 본안 전 소송 | ① 침해행위정지명령 특허권자 또는 이해관계인은 타인이 특허권 침해행위를 실시하고 있거나 곧 실시하려고 하는 증거와 증명이 있고 이를 즉시 제지하지 아니하면 그의 합법적 권익에 보충하기 어려운 손해가 발생할 경우, 소를 제기하기 전에 인민법원에 관련 행위의 정지를 명하는 조치를 신청할 수 있다. 신청인은 신청 시 담보를 제공해야 하며 담보를 제공하지 않을 경우 신청을 기각해야 함. 인민법원은 신청을 접수한 때로부터 48시간 내에 재정을 해야 하며, 특수상황이 있어 연장이 필요한 경우 48시간을 연장할 수 있음 인민법원이 관련 행위의 정지를 명한경우 즉시 집행하여야 함. 당사자가 재정에 대하여 불복할 경우 한차례 재심을 신청할 수 있으나 재심기간 중에 집행을 중지하지 아니함. 신청인이 인민법원의 침해행위정지를 명령을 채택한 날로부터 15일내에 소를 제기하지 아니한 경우 인민법원은 조치를 해제하여야 함. 신청에 착오가 있는 경우 신청인은 피신청인이 관련행위의 정지로 인하여 입은 손실을 배상해야 함. ② 증거보전조치 특허권 침해행위를 제지하기 위하여 증거가 멸실 또는 이후에 취득하기 곤란한 경우, 특허권자 또는 이해관계인은 소 제기 전 인민법원에 증거보전을 신청할 수 있음. 인민법원이 보전조치를 채택할 경우 신청인에게 담보제공을 명할 수 있고, 신청인이 담보를 제공하지 않을 경우 신청을 기각해야 함. 인민법원은 신청을 접수한 때로부터 48시간 내에 재정을 해야 하고, 보전조치를 채택한 경우 즉시 집행하여야 하며, 신청인이 인민법원의 증거보전조치를 채택한 날로부터 15일내에 소를 제기하지 아니한 경우, 인민법원은 보전조치를 해제하여야 함. |
| 임시조치(가처분) | 전리법 제61조제1항의 규정에 따라 전리권자 또는 이해관계자는 타인이 자신의 전리권 침해행위를 실시하고 있거나 실시하려고 하고 있어 만약 적시에 제지하지 않으면 그 합법권익이 보충하기 어려운 손해를 입을 수 있다는 증거를 가지고 있는 경우에는 제소 전에 인민법원에 유관행위를 정지하고 재산보전의 조치를 취하는 것을 명령할 것을 신청할 수 있음. |
| 침해금지청구 | 권리침해정지는 권리침해자가 부담하는 주요 책임 중 하나이며, 전리권을 보호하는 가장 유효한 조치 중의 하나임. 권리침해정지는 침해자가 전리제품을 임의로 제조, 사용, 판매청약, 판매, 수입하거나 전리방법을 사용하거나 그 전리방법에 의해 직접 획득한 제품을 사용, 판매청약, 판매, 수입하는 행위를 정지하는 것을 말함. 전리권자가 발명창조를 출원하여 전리권을 획득하는 목적은 법률이 자기의 전리권을 보호하는 것을 이용하여 타인이 그의 허가 없이 그 전리제품을 제조, 사용, 판매청약, 판매 수입하거나 그 방법을 사용하는 행위를 금지하여 그 전리에 대하여 자기가 향유하는 독점권을 유지하기 위한 것임. 그러므로 전리침해소송에 있어서 전리권자는 침해자에게 침해행위를 정지하도록 요구함. |
| 손해배상청구 | 손해배상은 법률 규정을 위반하여 타인의 재산소유권 또는 인격권을 침해한 것에 대한 일종의 법률제재방식임. 전리권은 일종의 무형재산이므로 이러한 재산이 침해되어 권리자에게 경제적 손실이 초래된 때에는 전리권자 또는 이해관계자는 법에 따라 침해자에게 경제손실을 배상하도록 요구할 수 있음. 손해배상은 민사책임을 부담하는 가장 보편적이고 기본적이며 사용범위가 가장 넓은 방식이며, 침해된 전리권에 대한 중요한 구제조치임. |
지식재산권 침해자에 대하여 형사적 제재는 침해재발 방지의 중요 수단 : 민사적 구제절차를 통해 침해금지명령 내지 손해배상판결을 받더라도 침해기업의 도산으로 집행에 어려움을 겪는 경우가 있으며 침해자는 새로운 법인을 세워 침해행위를 계속하는 사례 다수 존재.
| 구분 | 내용 |
|---|---|
| 등록상표 도용죄 | 상표권자의 허가를 받지 않고 동종의 상품에 등록 상표와 동일한 상표를 사용하였는데 그 정도가 엄중한 경우에는 죄가 되며, 3년 이하의 유기징역이나 구금에 처하고 벌금을 병과하거나 벌금만을 부과한다(형법 제213조). |
| 등록상표 도용품 판매죄 | 위 형법 제213조가 규정하는 ‘등록상표를 도용한’ 제품임을 명백히 알고, 이를 판매하였고, 판매 금액의 액수가 비교적 큰 경우에는 죄가 된다. 이 경우에는3년 이하의 유기징역이나 구금에 처하고 벌금을 병과하거나 벌금만을 부과하며 판매 금액의 액수가 대단히 큰 경우에는 3년 이상 7년 이하의 유기징역에 처하고 벌금을 병과한다(형법 제214조). |
| 등록상표 표지의 불법 제조죄 또는 불법 제조된 등록상표 표지의 판매죄 | 타인의 등록상표 표지를 위조 무단 제조하거나 또는 위조 무단 제도된 등록상표표지를 판매하였고 그 정도가 엄중한 경우에는 죄가 된다. 이 경우에는 3년 이하의 유기징역이나 구금, 감독에 처하고 벌금을 병과하거나 벌금만을 부과한다. 정도가 특히 엄중한 경우에는 3년 이상 7년 이하의 유기징역에 처하고 벌금을 병과한다(형법 제215조). |
| 타인의 전리 사칭죄 | i) 허가를 받지 않고 자신이 제조 혹은 판매하는 제품, 제품 포장에 타인의 전리번호를 표기하는 행위 ii) 허가를 받지 않고 광고 혹은 기타 선전물에 타인의 전리번호를 사용함으로써 사람들로 하여금 해당 기술이 타인의 특허 기술인 것처럼 오인하게 하는 행위 iii) 허가를 받지 않고 계약 상에 타인의 전리번호를사용함으로써 사람들로 하여금 계약상의 해당 기술이 타인의 특허기술인 것처럼 오인하게 하는 행위 iv) 타인의 전리 증명서, 전리 서류 혹은 전리 신청서류를 위조 또는 변조하는 행위. 위와 같은 전리사칭죄는 3년 이하의 유기징역이나 구금에 처하고 벌금을 병과하거나 벌금만을 부과한다(형법 제216조) |
| 영업비밀 침해죄 | 다음의 영업비밀 침해죄에 대해서는 3년 이하의 유기징역이나 구금에 처하고 벌금을 병과하거나 벌금만을 부과(형법 제219조) i) 절취, 유혹, 협박, 기타 부당한 수단으로 권리자의 영업비밀을 획득한 경우 ii) i)의 방법으로 획득한 권리자의 영업비밀을 공표, 사용하거나 또는 타인에게 사용을 허락한 경우 iii) 약정을 위반하거나 또는 권리자와 관련 있는 영업비밀유지의 요구를 위반하고, 자신의 수중에 있는 영업비밀을 공표, 사용 또는 타인에게 사용을 허락한 경우 iv) 영업비밀 침해행위가 되는 것을 명확히 알거나 알았어야 했음에도 타인의 영업비밀을 획득, 사용하거나 공표한 경우 |
그밖에, 전리실시세칙 제7장에서는 전리업무 관리부서의 구성, 행정구제에 대한 관할 및 구체적 업무방식 등에 대해 좀 더 자세히 규율하고 있고, 그 실제 운영은 중국전리청의 전리행정집행방법(专利行政执法办法) 및 전리행정집행운영지침(专利行政执法操作指南)에 근거함.
침해분쟁
전리 사칭
상표침해 행위에 대해, 당사자의 신청이 있는 경우, 행정관리부문은 침해행위가 인정되는 경우, 침해품 및 침해품 제조 또는 등록상표 위조에 주로 사용된 도구의 몰수 또는 파기할 수 있고, 벌금을 부과할 수 있음 (상표법 제60조)
2013년 개정법을 통해 제60조 상의 행정기관이 상표권 침해행위를 조사 처리하는 경우 취할 수 있는 행정조치를 강화함.
| 침해정도 | 처벌 |
|---|---|
| 위법매출액 > 50,000 RMB | 위법매출액의 5배 이하 |
| 위법매출액 ≤ 50,000 RMB | 250,000 RMB 이하 |
| 5년 이내 2회 이상 침해행위 | 엄하게 처벌 |
* 모조품의 수출은 대량적으로 이루어지는 것이 통상적이므로 중국 국경 내에서 소규모 판매상들을 단속하는 것에 비해 세관에서 통관 화물을 압류, 몰수하는 것이 효과적일 수 있음.
세관에서 침해품의 압류 신청하는 경우에 사전 등기 시, 세관 직권에 의한 침해단속이 가능하여 침해 구제에 효과적.
중국 세관총국 온라인 상의 “지식재산권 세관보호 시스템”을 통해 등기 신청 및 검색 가능.
* 세관총국 지식재산권 세관보호 시스템: http://www.haiguanbeian.com/
세관 등기에 필요한 서류
청구에 의한 압류절차
지식재산권자가 피의침해품을 수출입되고 있음을 발견한 경우 세관에 압류를 청구하는 것으로 권리자가 자기 권리를 미리 세관에 등기하여 두지 않았더라도 청구 가능.
직권에 의한 압류 절차
세관이 권리자에 의해서 세관 등기되어 있는 지식재산권에 대해서 침해가 발생한 것으로 판단하는 경우에 권리자에게 통보하고 권리자의 신청에 의해 압류절차를 진행.
제품품질법 제53조
모조품의 생산, 판매와 관련하여 지방 품질기술감독국의 단속 대상
* 단, 상표 도용이 명백하더라도 품질에 이상이 없는 경우 단속대상이 되지 않음
전리법 제4차 개정안에서는 중국의 인터넷 보급 확대 및 관련 산업이 성장함에 따라 급증하는 인터넷상에서의 지식재산권 침해에 대응하고자 ISP의 책임에 대한 제71조 신설
2018년 7월, 국가지식재산권국은 ‘인터넷+ 지식재산권 보호 방안’을 발표해 2020년까지 지식재산권 침해 및 위조에 대한 온라인 식별 등을 기본 적으로 완성하겠다고 발표.
또한 2020년까지 실시간 검사, 발원지 추적에 대한 기술 지원 시스템을 기 본적으로 완성하고, 지식재산권 관련 데이터베이스와 상품 및 서비스 데이 터베이스를 구축하는 것을 목표로 하고 있음.
2019년 1월부터 시행되는 전자상거래법도 지재권 보호 관련 내용을 강화
중국은 2014년 시행 상표법에서 징벌적 손해배상제도를 도입하였고, 전리법 4차 개정안에도 징벌적 손해배상제도가 포함됨.
|
현행 손해액 산정에 관한 전리법 규정 내용 중국 전리법 제65조
|
1993년에 부정경쟁법이 제정된 이래로 첫 번째 개정안이 2016년 11월에 국무원 상무회의에서 통과(2018년 1월 1일 시행)된 후, 2년도 되지 않아 다시 법률을 개정하여, 정부의 부정경쟁행위 제재에 대한 강화 의지 천명.
2018년 1월 1일 시행 부정경쟁방지법의 주요 개정내용
제12조 경영자는 인터넷을 이용하여 생산경영활동에 종사하는 자로 본 법의 각 항 규정을 준수해야 한다. 경영자는 이용자의 선택에 영향을 미치거나 기타 방식을 통해 다른 경영자가 합법적으로 제공하는 인터넷 상품 또는 서비스의 정상적인 운행을 아래와 같이 방해하거나 손해를 끼치는 기술수단을 이용해서는 안 된다.
2019년 11월 1일 시행 부정경쟁방지법의 주요 개정내용
허위표시에 대해서는 전술된 사법구제 및 행정구제에 의해 권리자 또는 정부기관이 그 허위표시 행위에 대해 구제를 청구하거나 제재를 행할 수 있음.
특히, 전리법 제4차 개정안에는 지식재산권 침해에 대한 단속수준을 강화하고 해외 국가의 법률을 참고하였으며 고의적인 침해, 특허 허위표시에 대한 배상액 및 과태료를 대폭 인상하는 내용을 포함하고 있음.
| 피침해 물품(모조품) 조사 방법 | |
|---|---|
| 일반적인 영업활동 중 발견 | 권리자가 유통경로, 전시회, 판매 시장을 직접 조사 거래처 및 협력사 등의 제보를 통한 피침해 정보 입수 |
| 현지 조사업체 | 현지 피침해 전문 조사 업체 또는 법률회사를 통한 피침해 상황 조사 |
| 인터넷 조사 | 인터넷 쇼핑몰, 전자 상거래 플랫폼 조사를 통하여 모조품 등의 현황 및 거래 내역 확인 판매자, 생산자 정보 얻을 수 있음. |
| 행정기관 의뢰 | 각 국가 별로 운영되고 있는 행정단속, 형사단속 제도를 활용하여 피침해 실태를 확인할 수 있음. |
| 전시회에서의 조사 | 전시회의 침해품에 대해서는 주로 '전시회 지적재산권 보호 방법(상무부, 국가공상총국, 국가 판권국, 국가 지식산권국 등의 심의를 거쳐 공포, 2006 년 3 월 1 일부터 시행)에 따라 단속을 실시함. |
| 증거 확보 방안 | ||||||||
|---|---|---|---|---|---|---|---|---|
1) 문서의 공증
|
| 구분 | 내용 | |
|---|---|---|
| 경고장 내용 | 출원중인 권리 |
|
| 등록된 권리 |
|
|
| 발송 및 후속조치 |
|
|
| 구분 | 침해 주장 대응시 고려사항 |
|---|---|
| 권리분석 결과 |
무효, 비침해, 행사불능에 대한 판단 법원의 견해와 일치한다는 보장이 없으므로 절대적 신뢰는 금물 |
| 상대방의 의도 분석 |
시장진입봉쇄? 퇴출? 금전적배상? 수용하기 힘든 요구조건인가? |
| 소송비용분석 |
침해소송 대응 비용 무효심판 대응 비용 협상 비용 |
| 사업 전략 고려 |
로열티 지불이나 합의금 지불이 오히려 좋은 전략일 수 있는가? 사업상의 신용에 타격은 주지 않는가? |
| 구분 | 우리 기업의 소재지 | 상대방의 소재지 | 쌍방의 소재지에서 크로스 | 제3의 장소 |
|---|---|---|---|---|
| 장점 |
|
|
|
|
| 단점 |
|
|
|
|
소송에서의 승소가능성이 희박한 경우 비용과 시간을 절약하기 위해서 적절한 시기에 화해를 시도하여 로얄티와 소송비용을 줄이는 방안을 고려할 수 있으며, 중재는 제3자의 중재 판정에 따라 분쟁을 해결하는 것으로서 법원의 확정판결과 동일한 구속력이 있고 소송에 비하여 기간을 단축시킬 수 있는 장점이 있음.
상표브로커들은 선점의 동기, 선점 상표권의 양적 규모 등에 따라서, 다음의 세가지 유형으로 나눌 수 있음.
브로커의 선점 상표가 아직 심사 계류 중이고 등록되기 전인 경우에도 경우에 따라 대응 방안이 달라질 수 있음.
- 내 한국 상표를 먼저 출원해 두었고, 아직 한국 상표출원일로부터 6개월이 경과되지 않은 경우
- 내 한국 상표를 먼저 출원해 두지 않았거나, 했더라도 한국 상표출원일로부터 이미 6개월이 경과해 버린 경우


피고들이 생산•판매한 원액기 제품이 원고가 독점 실시권을 보유한 “착즙기” 특허를 침해하는지 및 피고들의 공동책임 여부에 대한 사건.
베이징시 고급인민법원은 피고2가 위탁하여 피고3이 생산하고 피고1의 명의로 판매된 “多尔玛 YZ03” 원액기가 등록특허 청구항1의 모든 기술특징에 해당하므로, 침해금지 명령 및 손해배상액 30만 위안을 선고한 원심 판결을 유지함.
특히, 피고1,2가 계쟁제품이 피고3으로부터 합법적으로 취득한 것이라며 고의침해 의도가 없으므로 손해배상 책임이 없다는 항변이 계쟁제품이 피고2의 요구에 따라 위탁생산 되었음에 근거하여 인정되지 않음.
베이징IP법원은 원고(실용신안권자)의 실용신안 명세서에 기재된 기술용어인 “높은 자기투과율(导磁率高)”의 의미가 불명확하고, 도면을 참조하여도 해당 영역 기술자들의 일반상식으로는 그 보호범위를 확정할 수 없으므로, 전리법실시세칙 제20조 제1항 규정에 부합하지 않는다하여 전리복심위원회의 무효 심결을 유지.
법원은 증거 중 일부 선행기술에서 “높은 자기투과율”이라는 표현을 사용하긴 하였으나, 기술영역 및 자기장 강도에 따라 높은 자기투과율의 의미가 크게 달라지는데, 원고가 여기는 높은 자기투과율은 80Gs/Oe부터 83.5×104Gs/Oe까지인 반면, 증거 상 해당 영역의 기술자들이 높은 자기투과율의 의미나 범위에 대하여 동일한 인식을 갖고 있다는 것을 증명할 수 없다고 판단.

고급인민법원은 계쟁제품(전자도어락)의 GUI가 등록디자인과는 현저하게 다른 “전체적 시각 효과(整体视觉效果)의 실질적 차이(实质性差异)”를 발생시키므로 양 디자인이 유사하지 않은 바, 이를 유사하다고 판단한 원심 판결을 파기한다고 판시.
중국에서는 디자인의 유사 여부 판단 시 “전체적 시각 효과(整体视觉效果)의 실질적 차이(实质性差异)”를 기준으로 함.
본 사안에서 1심 법원은 이러한 원칙을 바탕으로 전통적인 방식, 즉 계쟁제품의 외형을 기준으로 하여 판단한 반면, 2심 법원은 아래의 5가지 배경을 통해 GUI를 유사성 판단 요소 중 하나로 인정.
본 사안은 중국에서도 GUI를 디자인 유사 여부 판단의 기준으로 인정하기 시작하였다는 점과 그러한 판단 배경에 대하여 법원이 명확하게 설시하였다는 점에서 의미 있는 판결임.


본 사안은 피고들의 사용표지 “GFLA”, “飛樂”가 원고의 등록상표 “FILA”, “斐樂”와 유사하여 상표권 침해가 성립되는지 및 손해배상액 적절성이 쟁점.
베이징IP법원은 계쟁제품 생산•판매 기업인 피고1,2와 그 법인대표인 피고3의 고의 침해를 인정하여 징벌적 손해배상을 선고한 원심 판결 유지.
침해행위의 “주관적 악의가 명백(主观恶意明显)”하고 “침해 정황이 엄중(侵权情节严重)”하여 그 동안 입증의 어려움으로 실질적으로 적용되지 못했던 징벌적 손해배상에 의하여 최대 3배로 손해배상액이 증액된 사례.


이러한 상표 사용이 국내 등록상표 침해에 해당하는지에 대해, 최고인민법원은 피고의 재심 청구를 받아들여, 피고의 상표 침해를 인정한 항소심 판결을 파기(침해 불인정)
최고인민법원은 OEM 방식(定牌加工)으로 생산되어 수출되는 품목에 대하여 국내 상표와 동일한 표지를 사용한 경우, 주의의무 및 회피의무를 다하여야만 상표 침해가 구성되지 않는다는 전제조건은 인정.
나아가 “실질적 손해”가 발생하였는지 여부가 동시에 충족되어야 한다는 점을 판단 기준으로 수립.


최고인민법원은 원고의 등록상표 “澳门豆捞”(마카오도우라오)가 통용명칭(通用名称)에 해당한다는 이유로 무효화 되었고, 무효 선고 확정 당시 해당 상표권의 침해소송의 1심 판결 내용의 이행이 완료되지 않았으므로, 상표법 제47조 제1항과 제2항에 의거하여 상표평심위원회의 무효선고 소급적용 및 정당한 권원 상실에 따라 하급심의 상표권 침해 판결을 파기한다고 판시함.
본 사안은 상표의 무효선고 시기에 따라 상표권 침해사건에 미치는 영향에 대하여 최고인민법원이 소급적용 기준을 제시했다는 측면에서 의의가 있음.


중국 법원은 원고의 기술정보와 경영정보가 반부정당 제10조 제3항이 규정하는 비밀성, 가치성, 비밀보장성을 구성하고, 피고의 행위가 원고의 영업비밀 침해를 구성한다고 판시.
법원의 증거보전 처분 이후 피고1이 무단으로 증거보전 대상 증거물인 계쟁제품을 임의로 이동•분해하고 이로 인하여 법원이 해당 계쟁제품으로 상품이 생산되는 과정을 구현할 수 없게 됨.
법원이 원고의 기술과 피고1의 계쟁제품에 적용된 기술이 동일한지를 확인할 수 없게 되자 피고1은 자신의 제품이 “역공학 설계”에 의하여 제작되었다고 항변.
법원은 역설계에 대한 입증이 부족하다고 지적하면서 증거물 훼손으로 인한 불이익은 피고1이 부담하여야 한다고 명시.


피고가 자신의 WeChat 계정에 원고 제품의 품질을 비방한 글을 게재한 것에 대해, 법원은 1993년 시행 반부정당 제14조의 허위사실 날조 및 유포로 인정하고, 피고에게 손해배상액 3만 위안과 상업적 비방행위의 영향력 제거를 위하여 SNS에 사과문을 게재하라고 선고함.
반부정당 상의 상업적 비방행위가 성립하기 위해서는 i) 행위자가 경쟁상대의 상업적 명성에 손해를 미치고자 하는 고의성(주관적 요소) 및 ii) 행위자의 허위사실 유포 및 이로 인한 경쟁상대의 신용 손해(객관적 요소)를 요건으로 함.
원심법원이 양 당사자 간 제품 품질에 이슈가 있던 것은 사실이므로 허위사실 유포에 해당하지 않는다고 판단.
그러나, 항소심 법원은 허위사실 날조 및 유포 뿐 아니라 객관적 사실에 근거한 정보 전달일지라도 경쟁관계에 있는 시장 주체에 대한 부적절한 상업적 비방일 경우에도 부정경쟁행위로 판단하여 상업적 비방행위의 범위를 확대한 사례.
실제 2018년 시행 반부정당에서는 오해의 소지가 있는 정보에 대한 변조 및 전파도 상업적 비방행위에 포함시키는 것으로 개정됨.

법원은 집적회로설계의 창작성이 제한되어 있어, 설계 침해 판단 시 두 설계 구성이 동일하거나 실질적으로 유사한지 여부에 대해 엄격한 기준으로 판단해야 한다고 판시.
또한, 리버스 엔지니어링을 통해 타인의 회로 설계를 카피하는 것이 허용될 수 없다고 명시함.
식물신품종권에 대해 i) 권리자의 허가 없이 상업 목적으로 종자를 생산 또는 판매하거나, ii) 권리자의 허가 없이 상업 목적으로 종자를 다른 품종의 종자를 생산하는데 중복사용하는 2가지 침해 유형에 대해 구체적으로 법률 적용 기준을 마련한 사례로 2019년 식물신품종권 보호 10대 주요 사례의 하나로 선정.
| 종류 | 내용 |
|---|---|
| 업무 및 커뮤니케이션 능력 |
|
| 서비스 품질 |
|
| 비용 |
|
http://cpquery.sipo.gov.cn/txnIndex.do?purl=http%3A%2F%2Fcpquery.sipo.gov.cn%2Ftxnindex.do

http://www.sipo.gov.cn/zwfwpt/
전리 검색 서비스하여 중국 전리, 상표 및 지리적표시의 출원, 공보 등 종합적인 서비스를 제공하는 원-스탑 플랫폼.

http://www2.soopat.com/Home/IIndex
중국 전리 사설 검색사이트로서 회원가입이나 로그인 없이 바로 전리 검색 가능.


중국 웹사이트이기 때문에 중국어를 사용해야 하지만, 영문 버전도 운영하기 때문에 큰 어려움 없이 사용할 수 있음.
사이트의 우측 상단에 “ENGLISH”를 클릭하여 영문으로 검색이 가능.

중국 상표 사설 검색사이트로서 회원가입이나 로그인 없이 바로 상표 검색 가능.
매 검색 시마다 보안번호 입력을 요구하는 상표국 검색 사이트보다 편리하나 업데이트 속도가 다소 느리고 영어 검색 불가능.

http://courtapp.chinacourt.org/wenshu/gengduo-6.html

중국 최대 지식재산권 관련 매체의 자회사로 판례 사설 검색 사이트로 상표 및 상표평심에 대해서는 무료로 서비스 제공.
